Tu vas plonger dans l'univers du droit des contrats et... Affiche plus
Inscris-toi pour voir le contenuC'est gratuit!
Accès à tous les documents
Améliore tes notes
Rejoins des millions d'étudiants
Knowunity AI
Matières
Triangle Congruence and Similarity Theorems
Triangle Properties and Classification
Linear Equations and Graphs
Geometric Angle Relationships
Trigonometric Functions and Identities
Equation Solving Techniques
Circle Geometry Fundamentals
Division Operations and Methods
Basic Differentiation Rules
Exponent and Logarithm Properties
Affiche tous les sujets
Human Organ Systems
Reproductive Cell Cycles
Biological Sciences Subdisciplines
Cellular Energy Metabolism
Autotrophic Energy Processes
Inheritance Patterns and Principles
Biomolecular Structure and Organization
Cell Cycle and Division Mechanics
Cellular Organization and Development
Biological Structural Organization
Affiche tous les sujets
Chemical Sciences and Applications
Atomic Structure and Composition
Molecular Electron Structure Representation
Atomic Electron Behavior
Matter Properties and Water
Mole Concept and Calculations
Gas Laws and Behavior
Periodic Table Organization
Chemical Thermodynamics Fundamentals
Chemical Bond Types and Properties
Affiche tous les sujets
European Renaissance and Enlightenment
European Cultural Movements 800-1920
American Revolution Era 1763-1797
American Civil War 1861-1865
Global Imperial Systems
Mongol and Chinese Dynasties
U.S. Presidents and World Leaders
Historical Sources and Documentation
World Wars Era and Impact
World Religious Systems
Affiche tous les sujets
Classic and Contemporary Novels
Literary Character Analysis
Rhetorical Theory and Practice
Classic Literary Narratives
Reading Analysis and Interpretation
Narrative Structure and Techniques
English Language Components
Influential English-Language Authors
Basic Sentence Structure
Narrative Voice and Perspective
Affiche tous les sujets
5,717
•
Mis à jour Mar 24, 2026
•
ano
@anonym3
Tu vas plonger dans l'univers du droit des contrats et... Affiche plus











C'est parti pour découvrir les bases du droit français ! Tu vas étudier comment les contrats se forment, s'exécutent, et les conséquences quand quelqu'un ne respecte pas ses engagements.
Ce programme couvre trois grands domaines essentiels : les contrats (vente, travail, consommation), la responsabilité civile (quand on doit réparer les dommages qu'on cause), et les régimes spéciaux qui protègent certaines situations.
💡 Astuce : Ces notions te serviront dans la vie de tous les jours - achats en ligne, jobs d'été, accidents... tout est lié au droit !

Imagine que tu veuilles acheter une voiture - tu vas créer un contrat ! C'est un accord entre deux personnes qui crée des obligations : toi tu paies, le vendeur te donne la voiture.
Pour qu'un contrat soit valide, il faut trois éléments clés. D'abord le consentement : vous devez tous les deux être d'accord. Ensuite la capacité : vous devez avoir le droit de signer (pas de mineur sans autorisation !). Enfin, le contenu doit être licite - pas question de vendre de la drogue.
Dans ce contrat, tu es débiteur (tu dois payer) et créancier (tu peux exiger la voiture). Le vendeur a les rôles inversés. Cette réciprocité caractérise la plupart des contrats.
Le principe d'autonomie de la volonté te donne trois libertés importantes : contracter ou pas, choisir avec qui, et définir le contenu. Une fois signé, le contrat a une force obligatoire - impossible de faire marche arrière facilement !
💡 Bon à savoir : Les vices du consentement (violence, dol, erreur) peuvent annuler un contrat. Si on t'a menti ou menacé, tu peux demander l'annulation !

Quand quelqu'un ne respecte pas ses engagements, tu ne restes pas les bras croisés ! La première étape est la mise en demeure : une lettre (même un email suffit) qui demande au débiteur de faire ce qu'il doit.
Si ça ne marche pas, le juge peut ordonner l'exécution forcée : saisie de biens, destruction, ou faire faire le travail par quelqu'un d'autre aux frais du débiteur. L'astreinte (une amende quotidienne) motive souvent les récalcitrants !
Les conséquences dépendent du type de contrat. Pour un contrat à exécution instantanée (comme une vente), on parle de résolution : tout s'efface comme si rien ne s'était passé. Pour un contrat à exécution successive (location, travail), c'est une résiliation : seul l'avenir est concerné.
Attention aux clauses abusives dans les contrats de consommation ! Si une clause avantage trop le professionnel au détriment du consommateur, elle devient "non écrite" - comme si elle n'existait pas.
💡 Astuce pratique : Garde toujours une trace écrite de tes réclamations. Un simple email peut servir de mise en demeure !

Quand on subit un dommage, on a le droit d'être réparé ! Il existe trois types de dommages : matériel (tes biens), corporel (ton corps), et moral (ta souffrance, ton apparence, tes loisirs perdus).
Pour que la réparation soit possible, le dommage doit remplir quatre critères. Il doit être certain (réel ou inévitable), personnel , direct (lié à la cause), et légitime (légal). La règle d'or : "Tout le préjudice et rien que le préjudice" !
La réparation peut se faire en nature (remettre dans l'état d'avant) ou par équivalent (de l'argent). L'assurance joue un rôle clé en mutualisant les risques : tout le monde cotise pour aider ceux qui ont des problèmes.
Il existe deux grandes familles de responsabilité. La responsabilité civile répare les dommages . La responsabilité pénale punit les infractions.
💡 Important : Même sans contrat, si tu causes un dommage à quelqu'un, tu peux être responsable et devoir payer des dommages-intérêts !

La responsabilité contractuelle entre en jeu quand quelqu'un ne respecte pas un contrat. Pour l'engager, il faut trois conditions : un manquement contractuel, un préjudice, et un lien entre les deux.
L'étendue de ta responsabilité dépend du type d'obligation. Avec une obligation de moyen (comme un médecin), tu dois tout faire pour réussir sans garantir le résultat. Avec une obligation de résultat (comme un transporteur), tu es responsable si tu n'atteins pas l'objectif.
La responsabilité extra-contractuelle couvre tout le reste ! La responsabilité du fait personnel concerne tes propres actions. La responsabilité du fait des choses te rend responsable des dommages causés par tes objets - même ta voiture garée !
Cas particuliers importants : les parents sont responsables de leurs enfants mineurs qui vivent avec eux (responsabilité de plein droit). Les employeurs répondent des fautes de leurs salariés. Tu es aussi responsable des dégâts causés par tes animaux ou la ruine de tes bâtiments.
💡 Attention : La responsabilité de plein droit signifie que tu ne peux pas échapper à ta responsabilité, même en prouvant que tu n'as rien fait de mal !

Certaines situations ont des règles particulières pour mieux protéger les victimes ! L'accident de travail bénéficie d'un régime spécial avec indemnisation automatique. Si l'employeur commet une faute inexcusable (il savait le danger et n'a rien fait), l'indemnisation augmente.
Les accidents de circulation impliquant un véhicule à moteur ont aussi leur régime. La faute inexcusable ici est une faute volontaire d'une gravité exceptionnelle qui expose quelqu'un à un danger évident.
Le régime des produits défectueux protège les consommateurs sans qu'ils aient à prouver une faute. Le producteur (ou l'importateur) est responsable si son produit ne respecte pas la sécurité attendue. Attention : seuls les dommages matériels de plus de 500€ sont couverts !
Le préjudice écologique reconnaît enfin les atteintes à l'environnement. La réparation se fait prioritairement en nature (restaurer l'écosystème), sinon en argent.
💡 Bon à savoir : Ces régimes spéciaux facilitent l'indemnisation des victimes en supprimant souvent l'obligation de prouver une faute !

Même responsable, tu peux parfois échapper à l'obligation de réparer grâce à une cause étrangère ! Il existe trois cas d'exonération possibles.
La force majeure est un événement exceptionnel qui réunit trois conditions strictes : extériorité (hors de ta volonté), imprévisibilité (impossible à prévoir), et irrésistibilité (impossible à empêcher). Exemple type : une catastrophe naturelle.
Le fait du tiers intervient quand une personne extérieure cause ou contribue au dommage. Si quelqu'un sabote ta voiture et qu'elle cause un accident, cette personne peut être considérée comme responsable à ta place ou avec toi.
Le fait de la victime joue quand la victime elle-même contribue à son dommage. Si un piéton traverse sans regarder et se fait renverser, sa faute peut réduire ou annuler ton obligation de réparation.
Ces moyens d'exonération peuvent être totaux (tu échappes complètement à la responsabilité) ou partiels (tu ne paies qu'une partie des dommages).
💡 Stratégie : En cas d'accident, note tout ce qui pourrait constituer une cause étrangère - ça peut considérablement réduire ta facture !

Un contrat de travail crée une relation spéciale : tu travailles contre rémunération sous l'autorité de ton employeur. Ce lien de subordination le différencie du contrat d'entreprise où tu travailles en indépendant.
Ce lien donne trois pouvoirs à l'employeur. Le pouvoir de direction lui permet de donner des ordres et fixer les conditions de travail. Le pouvoir réglementaire l'autorise à créer des règles (règlement intérieur). Le pouvoir disciplinaire lui donne le droit de sanctionner.
Le droit du travail fonctionne avec une hiérarchie des normes : Code du travail, conventions collectives, accords d'entreprise, contrat individuel. Exception importante : le principe de faveur permet à une norme inférieure d'être plus favorable au salarié !
Une convention collective est un accord global entre employeurs et syndicats qui améliore souvent le Code du travail. Un accord collectif traite d'un sujet spécifique dans l'entreprise.
💡 Tes droits : Même avec un petit job d'été, tu bénéficies de toutes ces protections. N'hésite pas à vérifier si une convention collective s'applique !

Le CDI (Contrat à Durée Indéterminée) est LE contrat de référence ! L'employeur doit l'utiliser sauf motif légal pour un autre type. Il répond aux besoins normaux de l'entreprise et n'a pas de durée fixée.
Ton contrat doit préciser quatre éléments essentiels : la description de ton emploi, le temps de travail (35h par défaut), ta rémunération, et le lieu de travail. Des clauses particulières peuvent s'ajouter : non-concurrence, télétravail, mobilité, confidentialité.
Le CDD (Contrat à Durée Déterminée) nécessite un motif légal : remplacement d'un absent, emploi saisonnier, ou accroissement temporaire d'activité. Il doit être écrit, mentionner le motif, et dure maximum 18 mois. Bonus : tu reçois 10% de tes salaires en prime de fin de contrat !
Le CTT (Contrat de Travail Temporaire) implique trois acteurs : toi, l'agence d'intérim, et l'entreprise utilisatrice. Mêmes règles que le CDD mais avec deux contrats distincts.
💡 Attention : Un CDD qui ne respecte pas les règles peut être requalifié en CDI - avec tous les avantages qui vont avec !

Le CTT (travail temporaire) fonctionne avec une relation à trois : toi, l'agence d'intérim, et l'entreprise qui t'accueille. L'agence signe un contrat de mise à disposition avec l'entreprise, et un contrat de travail avec toi. Les règles sont les mêmes que pour le CDD !
Le CDI de chantier est un contrat particulier pour certains secteurs (BTP, construction navale, aéronautique). Tu as les mêmes droits qu'un salarié en CDI classique, mais le contrat se termine automatiquement à la fin du chantier ou de l'opération.
Pour être valable, ce CDI de chantier doit répondre à trois conditions : être dans un secteur où c'est habituel, pour la durée d'un chantier spécifique, et être prévu par un accord collectif de branche.
L'avantage ? Tu bénéficies de la sécurité du CDI pendant toute la durée du projet, avec tous les droits et avantages associés. L'inconvénient ? La fin est programmée dès le départ.
💡 Secteurs concernés : Si tu vises le BTP, l'aéronautique ou la construction navale, familiarise-toi avec ce type de contrat très répandu dans ces domaines !
Notre compagnon IA est spécialement conçu pour répondre aux besoins des étudiants. Sur la base des millions d'éléments de contenu que nous avons sur la plateforme, nous pouvons fournir des réponses vraiment significatives et pertinentes aux étudiants. Mais il ne s'agit pas seulement de réponses, le compagnon a encore plus pour but de guider les élèves dans leurs défis d'apprentissage quotidiens, avec des plans d'étude personnalisés, des quiz ou des éléments de contenu dans le chat et une personnalisation à 100% basée sur les compétences et les développements de l'étudiant.
Tu peux télécharger l'application dans Google Play Store et dans l'App Store d'Apple.
Oui, tu as un accès entièrement gratuit à tous les contenus de l'appli, tu peux chatter ou suivre les créateurs à tout moment. De plus, nous proposons Knowunity Premium, qui te permet de réviser sans limites!
App Store
Google Play
L'application est très facile d'utilisation et bien conçue. Jusqu'à présent, j'ai trouvé tout ce que je cherchais et j'ai pu apprendre beaucoup de choses grâce aux présentations ! Je vais certainement utiliser l'application pour un travail en classe ! Et comme source d'inspiration personnelle, elle est bien sûr aussi très utile.
Stefan S
utilisateur iOS
Cette application est vraiment super. Il y a tellement de fiches de révision et d'aide, [...]. Par exemple, la matière qui me pose problème est le français et l'appli a un choix d'aide très large. Grâce à cette application, je me suis améliorée en français. Je la recommanderais à tout le monde.
Samantha Klich
utilisatrice Android
Waouh, je suis vraiment abasourdi. J'ai essayé l'application parce que je l'avais déjà vue plusieurs fois dans la publicité et j'ai été absolument choquée. Cette appli est L'AIDE dont on rêve pour l'école et surtout, elle propose tellement de choses, comme des rédactions et des fiches qui m'ont personnellement TRÈS bien aidé.
Anna
utilisatrice iOS
Meilleur application je voulais m'entraîner pour mes maths puis j'ai tout compris d'un coup c'est mon nouveau prof maintenant 🤣🤣
Thomas R
utilisateur d' Android
super application pour réviser je révise tout les soirs
Esteban M
utilisateur d'Android
Permet de vraiment comprendre les cours sous forme de fiches de révisions déjà faites ! Incroyable, je recommande vraiment
Leny
utilisateur d'Android
L'application est tout simplement géniale ! Il me suffit de taper mon sujet dans la barre de recherche et je le vérifie très rapidement. Je ne dois plus regarder 10 vidéos YouTube pour comprendre quelque chose et j'économise ainsi mon temps. Je te le recommande !
Sudenaz Ocak
utilisateur Android
Cette application m'a vraiment fait m'améliorer ! J'étais vraiment nul en maths à l'école et grâce à l'appli, je suis meilleur en maths ! Je suis tellement reconnaissante que vous ayez créé cette application.
Greenlight Bonnie
utilisateur Android
PARFAIT 🌟 💕🔥 ça facilite Vrmt la révision avec des fiches de révisions fascinants✨🥰
Khady
utilisatrice d'Android
Je conseille vraiment ! je galère à avoir des cours clairs et ça aide énormément !!
Claire
utilisatrice iOS
LES QUIZ ET CARTES MÉMOIRE SONT TROP UTILES ET J'ADORE Knowunity IA. C'EST LITTÉRALEMENT COMME CHATGPT MAIS EN PLUS INTELLIGENT !! ÇA M'A AIDÉ AVEC MES PROBLÈMES DE MASCARA AUSSI !! AINSI QUE MES VRAIES MATIÈRES ! ÉVIDEMMENT 😍😁😲🤑💗✨🎀😮
Raoul
utilisateur IOS
Knowunity est vraiment une application incroyable elle est pour tous les âges et s’adapte à tous les niveaux.Elle permet de mieux comprendre et apprendre. Cette application est super pour les devoirs et pour les contrôles je la recommande à tous le monde petit ou grands
Ella
utilisatrice iOS
L'application est très facile d'utilisation et bien conçue. Jusqu'à présent, j'ai trouvé tout ce que je cherchais et j'ai pu apprendre beaucoup de choses grâce aux présentations ! Je vais certainement utiliser l'application pour un travail en classe ! Et comme source d'inspiration personnelle, elle est bien sûr aussi très utile.
Stefan S
utilisateur iOS
Cette application est vraiment super. Il y a tellement de fiches de révision et d'aide, [...]. Par exemple, la matière qui me pose problème est le français et l'appli a un choix d'aide très large. Grâce à cette application, je me suis améliorée en français. Je la recommanderais à tout le monde.
Samantha Klich
utilisatrice Android
Waouh, je suis vraiment abasourdi. J'ai essayé l'application parce que je l'avais déjà vue plusieurs fois dans la publicité et j'ai été absolument choquée. Cette appli est L'AIDE dont on rêve pour l'école et surtout, elle propose tellement de choses, comme des rédactions et des fiches qui m'ont personnellement TRÈS bien aidé.
Anna
utilisatrice iOS
Meilleur application je voulais m'entraîner pour mes maths puis j'ai tout compris d'un coup c'est mon nouveau prof maintenant 🤣🤣
Thomas R
utilisateur d' Android
super application pour réviser je révise tout les soirs
Esteban M
utilisateur d'Android
Permet de vraiment comprendre les cours sous forme de fiches de révisions déjà faites ! Incroyable, je recommande vraiment
Leny
utilisateur d'Android
L'application est tout simplement géniale ! Il me suffit de taper mon sujet dans la barre de recherche et je le vérifie très rapidement. Je ne dois plus regarder 10 vidéos YouTube pour comprendre quelque chose et j'économise ainsi mon temps. Je te le recommande !
Sudenaz Ocak
utilisateur Android
Cette application m'a vraiment fait m'améliorer ! J'étais vraiment nul en maths à l'école et grâce à l'appli, je suis meilleur en maths ! Je suis tellement reconnaissante que vous ayez créé cette application.
Greenlight Bonnie
utilisateur Android
PARFAIT 🌟 💕🔥 ça facilite Vrmt la révision avec des fiches de révisions fascinants✨🥰
Khady
utilisatrice d'Android
Je conseille vraiment ! je galère à avoir des cours clairs et ça aide énormément !!
Claire
utilisatrice iOS
LES QUIZ ET CARTES MÉMOIRE SONT TROP UTILES ET J'ADORE Knowunity IA. C'EST LITTÉRALEMENT COMME CHATGPT MAIS EN PLUS INTELLIGENT !! ÇA M'A AIDÉ AVEC MES PROBLÈMES DE MASCARA AUSSI !! AINSI QUE MES VRAIES MATIÈRES ! ÉVIDEMMENT 😍😁😲🤑💗✨🎀😮
Raoul
utilisateur IOS
Knowunity est vraiment une application incroyable elle est pour tous les âges et s’adapte à tous les niveaux.Elle permet de mieux comprendre et apprendre. Cette application est super pour les devoirs et pour les contrôles je la recommande à tous le monde petit ou grands
Ella
utilisatrice iOS
ano
@anonym3
Tu vas plonger dans l'univers du droit des contrats et de la responsabilité civile ! Ce cours de terminale te donne toutes les clés pour comprendre comment les accords entre personnes fonctionnent, ce qui se passe quand ça tourne mal,... Affiche plus

Accès à tous les documents
Améliore tes notes
Rejoins des millions d'étudiants
C'est parti pour découvrir les bases du droit français ! Tu vas étudier comment les contrats se forment, s'exécutent, et les conséquences quand quelqu'un ne respecte pas ses engagements.
Ce programme couvre trois grands domaines essentiels : les contrats (vente, travail, consommation), la responsabilité civile (quand on doit réparer les dommages qu'on cause), et les régimes spéciaux qui protègent certaines situations.
💡 Astuce : Ces notions te serviront dans la vie de tous les jours - achats en ligne, jobs d'été, accidents... tout est lié au droit !

Accès à tous les documents
Améliore tes notes
Rejoins des millions d'étudiants
Imagine que tu veuilles acheter une voiture - tu vas créer un contrat ! C'est un accord entre deux personnes qui crée des obligations : toi tu paies, le vendeur te donne la voiture.
Pour qu'un contrat soit valide, il faut trois éléments clés. D'abord le consentement : vous devez tous les deux être d'accord. Ensuite la capacité : vous devez avoir le droit de signer (pas de mineur sans autorisation !). Enfin, le contenu doit être licite - pas question de vendre de la drogue.
Dans ce contrat, tu es débiteur (tu dois payer) et créancier (tu peux exiger la voiture). Le vendeur a les rôles inversés. Cette réciprocité caractérise la plupart des contrats.
Le principe d'autonomie de la volonté te donne trois libertés importantes : contracter ou pas, choisir avec qui, et définir le contenu. Une fois signé, le contrat a une force obligatoire - impossible de faire marche arrière facilement !
💡 Bon à savoir : Les vices du consentement (violence, dol, erreur) peuvent annuler un contrat. Si on t'a menti ou menacé, tu peux demander l'annulation !

Accès à tous les documents
Améliore tes notes
Rejoins des millions d'étudiants
Quand quelqu'un ne respecte pas ses engagements, tu ne restes pas les bras croisés ! La première étape est la mise en demeure : une lettre (même un email suffit) qui demande au débiteur de faire ce qu'il doit.
Si ça ne marche pas, le juge peut ordonner l'exécution forcée : saisie de biens, destruction, ou faire faire le travail par quelqu'un d'autre aux frais du débiteur. L'astreinte (une amende quotidienne) motive souvent les récalcitrants !
Les conséquences dépendent du type de contrat. Pour un contrat à exécution instantanée (comme une vente), on parle de résolution : tout s'efface comme si rien ne s'était passé. Pour un contrat à exécution successive (location, travail), c'est une résiliation : seul l'avenir est concerné.
Attention aux clauses abusives dans les contrats de consommation ! Si une clause avantage trop le professionnel au détriment du consommateur, elle devient "non écrite" - comme si elle n'existait pas.
💡 Astuce pratique : Garde toujours une trace écrite de tes réclamations. Un simple email peut servir de mise en demeure !

Accès à tous les documents
Améliore tes notes
Rejoins des millions d'étudiants
Quand on subit un dommage, on a le droit d'être réparé ! Il existe trois types de dommages : matériel (tes biens), corporel (ton corps), et moral (ta souffrance, ton apparence, tes loisirs perdus).
Pour que la réparation soit possible, le dommage doit remplir quatre critères. Il doit être certain (réel ou inévitable), personnel , direct (lié à la cause), et légitime (légal). La règle d'or : "Tout le préjudice et rien que le préjudice" !
La réparation peut se faire en nature (remettre dans l'état d'avant) ou par équivalent (de l'argent). L'assurance joue un rôle clé en mutualisant les risques : tout le monde cotise pour aider ceux qui ont des problèmes.
Il existe deux grandes familles de responsabilité. La responsabilité civile répare les dommages . La responsabilité pénale punit les infractions.
💡 Important : Même sans contrat, si tu causes un dommage à quelqu'un, tu peux être responsable et devoir payer des dommages-intérêts !

Accès à tous les documents
Améliore tes notes
Rejoins des millions d'étudiants
La responsabilité contractuelle entre en jeu quand quelqu'un ne respecte pas un contrat. Pour l'engager, il faut trois conditions : un manquement contractuel, un préjudice, et un lien entre les deux.
L'étendue de ta responsabilité dépend du type d'obligation. Avec une obligation de moyen (comme un médecin), tu dois tout faire pour réussir sans garantir le résultat. Avec une obligation de résultat (comme un transporteur), tu es responsable si tu n'atteins pas l'objectif.
La responsabilité extra-contractuelle couvre tout le reste ! La responsabilité du fait personnel concerne tes propres actions. La responsabilité du fait des choses te rend responsable des dommages causés par tes objets - même ta voiture garée !
Cas particuliers importants : les parents sont responsables de leurs enfants mineurs qui vivent avec eux (responsabilité de plein droit). Les employeurs répondent des fautes de leurs salariés. Tu es aussi responsable des dégâts causés par tes animaux ou la ruine de tes bâtiments.
💡 Attention : La responsabilité de plein droit signifie que tu ne peux pas échapper à ta responsabilité, même en prouvant que tu n'as rien fait de mal !

Accès à tous les documents
Améliore tes notes
Rejoins des millions d'étudiants
Certaines situations ont des règles particulières pour mieux protéger les victimes ! L'accident de travail bénéficie d'un régime spécial avec indemnisation automatique. Si l'employeur commet une faute inexcusable (il savait le danger et n'a rien fait), l'indemnisation augmente.
Les accidents de circulation impliquant un véhicule à moteur ont aussi leur régime. La faute inexcusable ici est une faute volontaire d'une gravité exceptionnelle qui expose quelqu'un à un danger évident.
Le régime des produits défectueux protège les consommateurs sans qu'ils aient à prouver une faute. Le producteur (ou l'importateur) est responsable si son produit ne respecte pas la sécurité attendue. Attention : seuls les dommages matériels de plus de 500€ sont couverts !
Le préjudice écologique reconnaît enfin les atteintes à l'environnement. La réparation se fait prioritairement en nature (restaurer l'écosystème), sinon en argent.
💡 Bon à savoir : Ces régimes spéciaux facilitent l'indemnisation des victimes en supprimant souvent l'obligation de prouver une faute !

Accès à tous les documents
Améliore tes notes
Rejoins des millions d'étudiants
Même responsable, tu peux parfois échapper à l'obligation de réparer grâce à une cause étrangère ! Il existe trois cas d'exonération possibles.
La force majeure est un événement exceptionnel qui réunit trois conditions strictes : extériorité (hors de ta volonté), imprévisibilité (impossible à prévoir), et irrésistibilité (impossible à empêcher). Exemple type : une catastrophe naturelle.
Le fait du tiers intervient quand une personne extérieure cause ou contribue au dommage. Si quelqu'un sabote ta voiture et qu'elle cause un accident, cette personne peut être considérée comme responsable à ta place ou avec toi.
Le fait de la victime joue quand la victime elle-même contribue à son dommage. Si un piéton traverse sans regarder et se fait renverser, sa faute peut réduire ou annuler ton obligation de réparation.
Ces moyens d'exonération peuvent être totaux (tu échappes complètement à la responsabilité) ou partiels (tu ne paies qu'une partie des dommages).
💡 Stratégie : En cas d'accident, note tout ce qui pourrait constituer une cause étrangère - ça peut considérablement réduire ta facture !

Accès à tous les documents
Améliore tes notes
Rejoins des millions d'étudiants
Un contrat de travail crée une relation spéciale : tu travailles contre rémunération sous l'autorité de ton employeur. Ce lien de subordination le différencie du contrat d'entreprise où tu travailles en indépendant.
Ce lien donne trois pouvoirs à l'employeur. Le pouvoir de direction lui permet de donner des ordres et fixer les conditions de travail. Le pouvoir réglementaire l'autorise à créer des règles (règlement intérieur). Le pouvoir disciplinaire lui donne le droit de sanctionner.
Le droit du travail fonctionne avec une hiérarchie des normes : Code du travail, conventions collectives, accords d'entreprise, contrat individuel. Exception importante : le principe de faveur permet à une norme inférieure d'être plus favorable au salarié !
Une convention collective est un accord global entre employeurs et syndicats qui améliore souvent le Code du travail. Un accord collectif traite d'un sujet spécifique dans l'entreprise.
💡 Tes droits : Même avec un petit job d'été, tu bénéficies de toutes ces protections. N'hésite pas à vérifier si une convention collective s'applique !

Accès à tous les documents
Améliore tes notes
Rejoins des millions d'étudiants
Le CDI (Contrat à Durée Indéterminée) est LE contrat de référence ! L'employeur doit l'utiliser sauf motif légal pour un autre type. Il répond aux besoins normaux de l'entreprise et n'a pas de durée fixée.
Ton contrat doit préciser quatre éléments essentiels : la description de ton emploi, le temps de travail (35h par défaut), ta rémunération, et le lieu de travail. Des clauses particulières peuvent s'ajouter : non-concurrence, télétravail, mobilité, confidentialité.
Le CDD (Contrat à Durée Déterminée) nécessite un motif légal : remplacement d'un absent, emploi saisonnier, ou accroissement temporaire d'activité. Il doit être écrit, mentionner le motif, et dure maximum 18 mois. Bonus : tu reçois 10% de tes salaires en prime de fin de contrat !
Le CTT (Contrat de Travail Temporaire) implique trois acteurs : toi, l'agence d'intérim, et l'entreprise utilisatrice. Mêmes règles que le CDD mais avec deux contrats distincts.
💡 Attention : Un CDD qui ne respecte pas les règles peut être requalifié en CDI - avec tous les avantages qui vont avec !

Accès à tous les documents
Améliore tes notes
Rejoins des millions d'étudiants
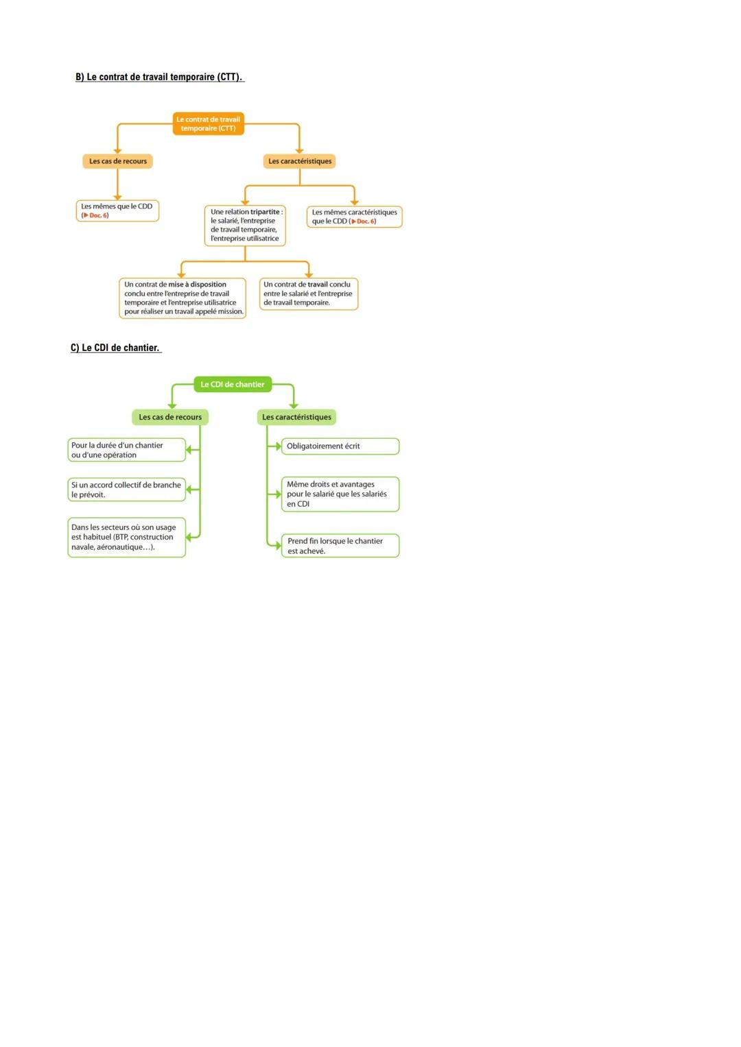
Le CTT (travail temporaire) fonctionne avec une relation à trois : toi, l'agence d'intérim, et l'entreprise qui t'accueille. L'agence signe un contrat de mise à disposition avec l'entreprise, et un contrat de travail avec toi. Les règles sont les mêmes que pour le CDD !
Le CDI de chantier est un contrat particulier pour certains secteurs (BTP, construction navale, aéronautique). Tu as les mêmes droits qu'un salarié en CDI classique, mais le contrat se termine automatiquement à la fin du chantier ou de l'opération.
Pour être valable, ce CDI de chantier doit répondre à trois conditions : être dans un secteur où c'est habituel, pour la durée d'un chantier spécifique, et être prévu par un accord collectif de branche.
L'avantage ? Tu bénéficies de la sécurité du CDI pendant toute la durée du projet, avec tous les droits et avantages associés. L'inconvénient ? La fin est programmée dès le départ.
💡 Secteurs concernés : Si tu vises le BTP, l'aéronautique ou la construction navale, familiarise-toi avec ce type de contrat très répandu dans ces domaines !
Notre compagnon IA est spécialement conçu pour répondre aux besoins des étudiants. Sur la base des millions d'éléments de contenu que nous avons sur la plateforme, nous pouvons fournir des réponses vraiment significatives et pertinentes aux étudiants. Mais il ne s'agit pas seulement de réponses, le compagnon a encore plus pour but de guider les élèves dans leurs défis d'apprentissage quotidiens, avec des plans d'étude personnalisés, des quiz ou des éléments de contenu dans le chat et une personnalisation à 100% basée sur les compétences et les développements de l'étudiant.
Tu peux télécharger l'application dans Google Play Store et dans l'App Store d'Apple.
Oui, tu as un accès entièrement gratuit à tous les contenus de l'appli, tu peux chatter ou suivre les créateurs à tout moment. De plus, nous proposons Knowunity Premium, qui te permet de réviser sans limites!
189
Outils Intelligents NOUVEAU
Transforme cette fiche en : ✓ 50+ Questions d'Entraînement ✓ Cartes Mémoire Interactives ✓ Examen blanc complet ✓ Plans de Dissertation
App Store
Google Play
L'application est très facile d'utilisation et bien conçue. Jusqu'à présent, j'ai trouvé tout ce que je cherchais et j'ai pu apprendre beaucoup de choses grâce aux présentations ! Je vais certainement utiliser l'application pour un travail en classe ! Et comme source d'inspiration personnelle, elle est bien sûr aussi très utile.
Stefan S
utilisateur iOS
Cette application est vraiment super. Il y a tellement de fiches de révision et d'aide, [...]. Par exemple, la matière qui me pose problème est le français et l'appli a un choix d'aide très large. Grâce à cette application, je me suis améliorée en français. Je la recommanderais à tout le monde.
Samantha Klich
utilisatrice Android
Waouh, je suis vraiment abasourdi. J'ai essayé l'application parce que je l'avais déjà vue plusieurs fois dans la publicité et j'ai été absolument choquée. Cette appli est L'AIDE dont on rêve pour l'école et surtout, elle propose tellement de choses, comme des rédactions et des fiches qui m'ont personnellement TRÈS bien aidé.
Anna
utilisatrice iOS
Meilleur application je voulais m'entraîner pour mes maths puis j'ai tout compris d'un coup c'est mon nouveau prof maintenant 🤣🤣
Thomas R
utilisateur d' Android
super application pour réviser je révise tout les soirs
Esteban M
utilisateur d'Android
Permet de vraiment comprendre les cours sous forme de fiches de révisions déjà faites ! Incroyable, je recommande vraiment
Leny
utilisateur d'Android
L'application est tout simplement géniale ! Il me suffit de taper mon sujet dans la barre de recherche et je le vérifie très rapidement. Je ne dois plus regarder 10 vidéos YouTube pour comprendre quelque chose et j'économise ainsi mon temps. Je te le recommande !
Sudenaz Ocak
utilisateur Android
Cette application m'a vraiment fait m'améliorer ! J'étais vraiment nul en maths à l'école et grâce à l'appli, je suis meilleur en maths ! Je suis tellement reconnaissante que vous ayez créé cette application.
Greenlight Bonnie
utilisateur Android
PARFAIT 🌟 💕🔥 ça facilite Vrmt la révision avec des fiches de révisions fascinants✨🥰
Khady
utilisatrice d'Android
Je conseille vraiment ! je galère à avoir des cours clairs et ça aide énormément !!
Claire
utilisatrice iOS
LES QUIZ ET CARTES MÉMOIRE SONT TROP UTILES ET J'ADORE Knowunity IA. C'EST LITTÉRALEMENT COMME CHATGPT MAIS EN PLUS INTELLIGENT !! ÇA M'A AIDÉ AVEC MES PROBLÈMES DE MASCARA AUSSI !! AINSI QUE MES VRAIES MATIÈRES ! ÉVIDEMMENT 😍😁😲🤑💗✨🎀😮
Raoul
utilisateur IOS
Knowunity est vraiment une application incroyable elle est pour tous les âges et s’adapte à tous les niveaux.Elle permet de mieux comprendre et apprendre. Cette application est super pour les devoirs et pour les contrôles je la recommande à tous le monde petit ou grands
Ella
utilisatrice iOS
L'application est très facile d'utilisation et bien conçue. Jusqu'à présent, j'ai trouvé tout ce que je cherchais et j'ai pu apprendre beaucoup de choses grâce aux présentations ! Je vais certainement utiliser l'application pour un travail en classe ! Et comme source d'inspiration personnelle, elle est bien sûr aussi très utile.
Stefan S
utilisateur iOS
Cette application est vraiment super. Il y a tellement de fiches de révision et d'aide, [...]. Par exemple, la matière qui me pose problème est le français et l'appli a un choix d'aide très large. Grâce à cette application, je me suis améliorée en français. Je la recommanderais à tout le monde.
Samantha Klich
utilisatrice Android
Waouh, je suis vraiment abasourdi. J'ai essayé l'application parce que je l'avais déjà vue plusieurs fois dans la publicité et j'ai été absolument choquée. Cette appli est L'AIDE dont on rêve pour l'école et surtout, elle propose tellement de choses, comme des rédactions et des fiches qui m'ont personnellement TRÈS bien aidé.
Anna
utilisatrice iOS
Meilleur application je voulais m'entraîner pour mes maths puis j'ai tout compris d'un coup c'est mon nouveau prof maintenant 🤣🤣
Thomas R
utilisateur d' Android
super application pour réviser je révise tout les soirs
Esteban M
utilisateur d'Android
Permet de vraiment comprendre les cours sous forme de fiches de révisions déjà faites ! Incroyable, je recommande vraiment
Leny
utilisateur d'Android
L'application est tout simplement géniale ! Il me suffit de taper mon sujet dans la barre de recherche et je le vérifie très rapidement. Je ne dois plus regarder 10 vidéos YouTube pour comprendre quelque chose et j'économise ainsi mon temps. Je te le recommande !
Sudenaz Ocak
utilisateur Android
Cette application m'a vraiment fait m'améliorer ! J'étais vraiment nul en maths à l'école et grâce à l'appli, je suis meilleur en maths ! Je suis tellement reconnaissante que vous ayez créé cette application.
Greenlight Bonnie
utilisateur Android
PARFAIT 🌟 💕🔥 ça facilite Vrmt la révision avec des fiches de révisions fascinants✨🥰
Khady
utilisatrice d'Android
Je conseille vraiment ! je galère à avoir des cours clairs et ça aide énormément !!
Claire
utilisatrice iOS
LES QUIZ ET CARTES MÉMOIRE SONT TROP UTILES ET J'ADORE Knowunity IA. C'EST LITTÉRALEMENT COMME CHATGPT MAIS EN PLUS INTELLIGENT !! ÇA M'A AIDÉ AVEC MES PROBLÈMES DE MASCARA AUSSI !! AINSI QUE MES VRAIES MATIÈRES ! ÉVIDEMMENT 😍😁😲🤑💗✨🎀😮
Raoul
utilisateur IOS
Knowunity est vraiment une application incroyable elle est pour tous les âges et s’adapte à tous les niveaux.Elle permet de mieux comprendre et apprendre. Cette application est super pour les devoirs et pour les contrôles je la recommande à tous le monde petit ou grands
Ella
utilisatrice iOS