Ton corps est constamment exposé à des substances chimiques artificielles... Affiche plus
Inscris-toi pour voir le contenuC'est gratuit!
Accès à tous les documents
Améliore tes notes
Rejoins des millions d'étudiants
Knowunity AI
Matières
Triangle Congruence and Similarity Theorems
Triangle Properties and Classification
Linear Equations and Graphs
Geometric Angle Relationships
Trigonometric Functions and Identities
Equation Solving Techniques
Circle Geometry Fundamentals
Division Operations and Methods
Basic Differentiation Rules
Exponent and Logarithm Properties
Affiche tous les sujets
Human Organ Systems
Reproductive Cell Cycles
Biological Sciences Subdisciplines
Cellular Energy Metabolism
Autotrophic Energy Processes
Inheritance Patterns and Principles
Biomolecular Structure and Organization
Cell Cycle and Division Mechanics
Cellular Organization and Development
Biological Structural Organization
Affiche tous les sujets
Chemical Sciences and Applications
Atomic Structure and Composition
Molecular Electron Structure Representation
Atomic Electron Behavior
Matter Properties and Water
Mole Concept and Calculations
Gas Laws and Behavior
Periodic Table Organization
Chemical Thermodynamics Fundamentals
Chemical Bond Types and Properties
Affiche tous les sujets
European Renaissance and Enlightenment
European Cultural Movements 800-1920
American Revolution Era 1763-1797
American Civil War 1861-1865
Global Imperial Systems
Mongol and Chinese Dynasties
U.S. Presidents and World Leaders
Historical Sources and Documentation
World Wars Era and Impact
World Religious Systems
Affiche tous les sujets
Classic and Contemporary Novels
Literary Character Analysis
Rhetorical Theory and Practice
Classic Literary Narratives
Reading Analysis and Interpretation
Narrative Structure and Techniques
English Language Components
Influential English-Language Authors
Basic Sentence Structure
Narrative Voice and Perspective
Affiche tous les sujets
140
•
Mis à jour Apr 13, 2026
•
Sakura otakue
@sakuraotakue_wsjy
Ton corps est constamment exposé à des substances chimiques artificielles... Affiche plus

Les xénobiotiques sont des substances chimiques totalement étrangères à la nature - tu ne les retrouves nulle part dans ton environnement naturel. Ces molécules de synthèse proviennent principalement de l'industrie : pesticides, médicaments, additifs alimentaires, résidus agrochimiques.
Le gros problème ? Elles résistent à la biodégradation et s'accumulent partout : dans les sols, l'eau et même dans ton organisme. Quand ces corps étrangers se mélangent avec tes structures moléculaires, ça devient toxique.
Ces substances pénètrent dans ton corps par trois voies principales : ta muqueuse digestive (ce que tu manges), ta muqueuse respiratoire (ce que tu respires) et ta muqueuse cutanée (ta peau). Une fois dans ton sang, les substances hydrosolubles se dissolvent dans ton plasma, tandis que les liposolubles s'accrochent aux protéines plasmiques.
Ton organisme concentre naturellement ces xénobiotiques dans les organes les plus vascularisés : tes reins, ton foie et ton cerveau. Heureusement, ton foie travaille dur pour transformer ces molécules toxiques en substances hydrosolubles plus faciles à éliminer.
À retenir : Les perturbateurs endocriniens agissent soit en imitant tes hormones naturelles, soit en bloquant leurs récepteurs - dans les deux cas, ils détraquent ton système hormonal !

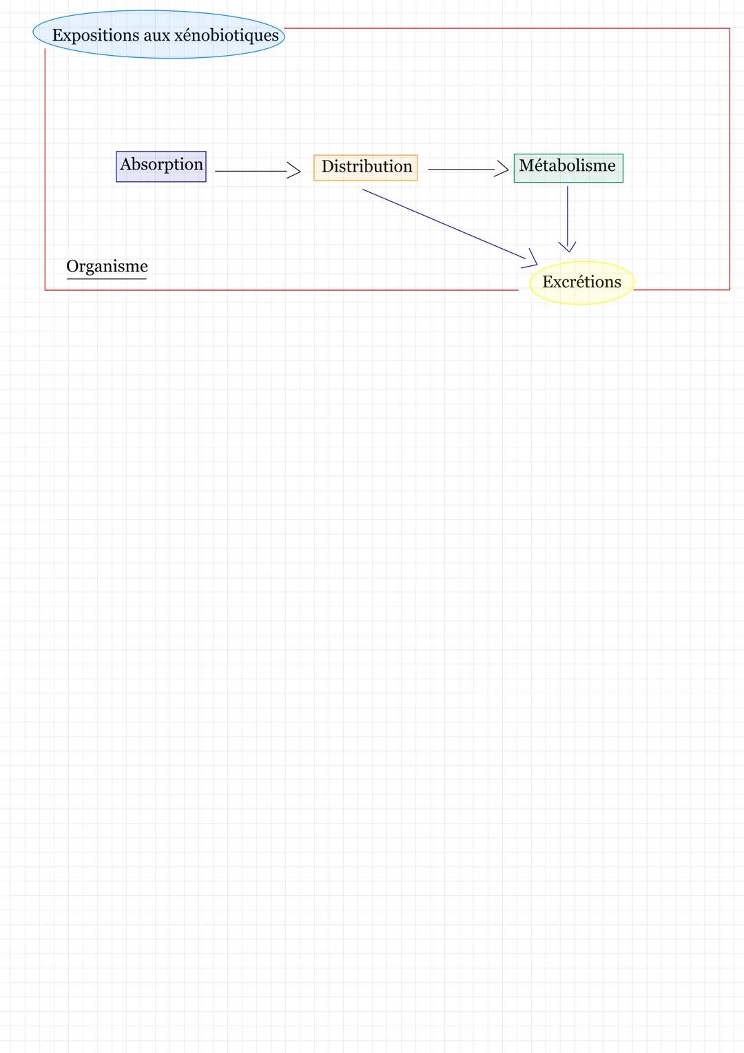
Comprendre comment ces substances traversent ton organisme, c'est essentiel pour saisir leurs effets sur ta santé. Le processus suit cinq étapes clés que tu dois absolument connaître.
D'abord l'absorption : les xénobiotiques entrent par tes muqueuses. Puis la distribution via ta circulation sanguine qui les transporte vers tes organes vitaux.
Le métabolisme représente l'étape cruciale où ton foie tente de neutraliser ces intrus. Enfin, l'excrétion permet d'évacuer ces substances transformées hors de ton organisme.
Important : Ce cycle montre à quel point ton foie joue un rôle de bouclier protecteur contre les substances toxiques !
Notre compagnon IA est spécialement conçu pour répondre aux besoins des étudiants. Sur la base des millions d'éléments de contenu que nous avons sur la plateforme, nous pouvons fournir des réponses vraiment significatives et pertinentes aux étudiants. Mais il ne s'agit pas seulement de réponses, le compagnon a encore plus pour but de guider les élèves dans leurs défis d'apprentissage quotidiens, avec des plans d'étude personnalisés, des quiz ou des éléments de contenu dans le chat et une personnalisation à 100% basée sur les compétences et les développements de l'étudiant.
Tu peux télécharger l'application dans Google Play Store et dans l'App Store d'Apple.
Oui, tu as un accès entièrement gratuit à tous les contenus de l'appli, tu peux chatter ou suivre les créateurs à tout moment. De plus, nous proposons Knowunity Premium, qui te permet de réviser sans limites!
App Store
Google Play
L'application est très facile d'utilisation et bien conçue. Jusqu'à présent, j'ai trouvé tout ce que je cherchais et j'ai pu apprendre beaucoup de choses grâce aux présentations ! Je vais certainement utiliser l'application pour un travail en classe ! Et comme source d'inspiration personnelle, elle est bien sûr aussi très utile.
Stefan S
utilisateur iOS
Cette application est vraiment super. Il y a tellement de fiches de révision et d'aide, [...]. Par exemple, la matière qui me pose problème est le français et l'appli a un choix d'aide très large. Grâce à cette application, je me suis améliorée en français. Je la recommanderais à tout le monde.
Samantha Klich
utilisatrice Android
Waouh, je suis vraiment abasourdi. J'ai essayé l'application parce que je l'avais déjà vue plusieurs fois dans la publicité et j'ai été absolument choquée. Cette appli est L'AIDE dont on rêve pour l'école et surtout, elle propose tellement de choses, comme des rédactions et des fiches qui m'ont personnellement TRÈS bien aidé.
Anna
utilisatrice iOS
Meilleur application je voulais m'entraîner pour mes maths puis j'ai tout compris d'un coup c'est mon nouveau prof maintenant 🤣🤣
Thomas R
utilisateur d' Android
super application pour réviser je révise tout les soirs
Esteban M
utilisateur d'Android
Permet de vraiment comprendre les cours sous forme de fiches de révisions déjà faites ! Incroyable, je recommande vraiment
Leny
utilisateur d'Android
L'application est tout simplement géniale ! Il me suffit de taper mon sujet dans la barre de recherche et je le vérifie très rapidement. Je ne dois plus regarder 10 vidéos YouTube pour comprendre quelque chose et j'économise ainsi mon temps. Je te le recommande !
Sudenaz Ocak
utilisateur Android
Cette application m'a vraiment fait m'améliorer ! J'étais vraiment nul en maths à l'école et grâce à l'appli, je suis meilleur en maths ! Je suis tellement reconnaissante que vous ayez créé cette application.
Greenlight Bonnie
utilisateur Android
PARFAIT 🌟 💕🔥 ça facilite Vrmt la révision avec des fiches de révisions fascinants✨🥰
Khady
utilisatrice d'Android
Je conseille vraiment ! je galère à avoir des cours clairs et ça aide énormément !!
Claire
utilisatrice iOS
LES QUIZ ET CARTES MÉMOIRE SONT TROP UTILES ET J'ADORE Knowunity IA. C'EST LITTÉRALEMENT COMME CHATGPT MAIS EN PLUS INTELLIGENT !! ÇA M'A AIDÉ AVEC MES PROBLÈMES DE MASCARA AUSSI !! AINSI QUE MES VRAIES MATIÈRES ! ÉVIDEMMENT 😍😁😲🤑💗✨🎀😮
Raoul
utilisateur IOS
Knowunity est vraiment une application incroyable elle est pour tous les âges et s’adapte à tous les niveaux.Elle permet de mieux comprendre et apprendre. Cette application est super pour les devoirs et pour les contrôles je la recommande à tous le monde petit ou grands
Ella
utilisatrice iOS
L'application est très facile d'utilisation et bien conçue. Jusqu'à présent, j'ai trouvé tout ce que je cherchais et j'ai pu apprendre beaucoup de choses grâce aux présentations ! Je vais certainement utiliser l'application pour un travail en classe ! Et comme source d'inspiration personnelle, elle est bien sûr aussi très utile.
Stefan S
utilisateur iOS
Cette application est vraiment super. Il y a tellement de fiches de révision et d'aide, [...]. Par exemple, la matière qui me pose problème est le français et l'appli a un choix d'aide très large. Grâce à cette application, je me suis améliorée en français. Je la recommanderais à tout le monde.
Samantha Klich
utilisatrice Android
Waouh, je suis vraiment abasourdi. J'ai essayé l'application parce que je l'avais déjà vue plusieurs fois dans la publicité et j'ai été absolument choquée. Cette appli est L'AIDE dont on rêve pour l'école et surtout, elle propose tellement de choses, comme des rédactions et des fiches qui m'ont personnellement TRÈS bien aidé.
Anna
utilisatrice iOS
Meilleur application je voulais m'entraîner pour mes maths puis j'ai tout compris d'un coup c'est mon nouveau prof maintenant 🤣🤣
Thomas R
utilisateur d' Android
super application pour réviser je révise tout les soirs
Esteban M
utilisateur d'Android
Permet de vraiment comprendre les cours sous forme de fiches de révisions déjà faites ! Incroyable, je recommande vraiment
Leny
utilisateur d'Android
L'application est tout simplement géniale ! Il me suffit de taper mon sujet dans la barre de recherche et je le vérifie très rapidement. Je ne dois plus regarder 10 vidéos YouTube pour comprendre quelque chose et j'économise ainsi mon temps. Je te le recommande !
Sudenaz Ocak
utilisateur Android
Cette application m'a vraiment fait m'améliorer ! J'étais vraiment nul en maths à l'école et grâce à l'appli, je suis meilleur en maths ! Je suis tellement reconnaissante que vous ayez créé cette application.
Greenlight Bonnie
utilisateur Android
PARFAIT 🌟 💕🔥 ça facilite Vrmt la révision avec des fiches de révisions fascinants✨🥰
Khady
utilisatrice d'Android
Je conseille vraiment ! je galère à avoir des cours clairs et ça aide énormément !!
Claire
utilisatrice iOS
LES QUIZ ET CARTES MÉMOIRE SONT TROP UTILES ET J'ADORE Knowunity IA. C'EST LITTÉRALEMENT COMME CHATGPT MAIS EN PLUS INTELLIGENT !! ÇA M'A AIDÉ AVEC MES PROBLÈMES DE MASCARA AUSSI !! AINSI QUE MES VRAIES MATIÈRES ! ÉVIDEMMENT 😍😁😲🤑💗✨🎀😮
Raoul
utilisateur IOS
Knowunity est vraiment une application incroyable elle est pour tous les âges et s’adapte à tous les niveaux.Elle permet de mieux comprendre et apprendre. Cette application est super pour les devoirs et pour les contrôles je la recommande à tous le monde petit ou grands
Ella
utilisatrice iOS
Sakura otakue
@sakuraotakue_wsjy
Ton corps est constamment exposé à des substances chimiques artificielles appelées xénobiotiques. Ces molécules de synthèse peuvent perturber ton équilibre interne et agir comme des perturbateurs endocriniens.

Accès à tous les documents
Améliore tes notes
Rejoins des millions d'étudiants
Les xénobiotiques sont des substances chimiques totalement étrangères à la nature - tu ne les retrouves nulle part dans ton environnement naturel. Ces molécules de synthèse proviennent principalement de l'industrie : pesticides, médicaments, additifs alimentaires, résidus agrochimiques.
Le gros problème ? Elles résistent à la biodégradation et s'accumulent partout : dans les sols, l'eau et même dans ton organisme. Quand ces corps étrangers se mélangent avec tes structures moléculaires, ça devient toxique.
Ces substances pénètrent dans ton corps par trois voies principales : ta muqueuse digestive (ce que tu manges), ta muqueuse respiratoire (ce que tu respires) et ta muqueuse cutanée (ta peau). Une fois dans ton sang, les substances hydrosolubles se dissolvent dans ton plasma, tandis que les liposolubles s'accrochent aux protéines plasmiques.
Ton organisme concentre naturellement ces xénobiotiques dans les organes les plus vascularisés : tes reins, ton foie et ton cerveau. Heureusement, ton foie travaille dur pour transformer ces molécules toxiques en substances hydrosolubles plus faciles à éliminer.
À retenir : Les perturbateurs endocriniens agissent soit en imitant tes hormones naturelles, soit en bloquant leurs récepteurs - dans les deux cas, ils détraquent ton système hormonal !

Accès à tous les documents
Améliore tes notes
Rejoins des millions d'étudiants
Comprendre comment ces substances traversent ton organisme, c'est essentiel pour saisir leurs effets sur ta santé. Le processus suit cinq étapes clés que tu dois absolument connaître.
D'abord l'absorption : les xénobiotiques entrent par tes muqueuses. Puis la distribution via ta circulation sanguine qui les transporte vers tes organes vitaux.
Le métabolisme représente l'étape cruciale où ton foie tente de neutraliser ces intrus. Enfin, l'excrétion permet d'évacuer ces substances transformées hors de ton organisme.
Important : Ce cycle montre à quel point ton foie joue un rôle de bouclier protecteur contre les substances toxiques !
Notre compagnon IA est spécialement conçu pour répondre aux besoins des étudiants. Sur la base des millions d'éléments de contenu que nous avons sur la plateforme, nous pouvons fournir des réponses vraiment significatives et pertinentes aux étudiants. Mais il ne s'agit pas seulement de réponses, le compagnon a encore plus pour but de guider les élèves dans leurs défis d'apprentissage quotidiens, avec des plans d'étude personnalisés, des quiz ou des éléments de contenu dans le chat et une personnalisation à 100% basée sur les compétences et les développements de l'étudiant.
Tu peux télécharger l'application dans Google Play Store et dans l'App Store d'Apple.
Oui, tu as un accès entièrement gratuit à tous les contenus de l'appli, tu peux chatter ou suivre les créateurs à tout moment. De plus, nous proposons Knowunity Premium, qui te permet de réviser sans limites!
1
Outils Intelligents NOUVEAU
Transforme cette fiche en : ✓ 50+ Questions d'Entraînement ✓ Cartes Mémoire Interactives ✓ Examen blanc complet ✓ Plans de Dissertation
App Store
Google Play
L'application est très facile d'utilisation et bien conçue. Jusqu'à présent, j'ai trouvé tout ce que je cherchais et j'ai pu apprendre beaucoup de choses grâce aux présentations ! Je vais certainement utiliser l'application pour un travail en classe ! Et comme source d'inspiration personnelle, elle est bien sûr aussi très utile.
Stefan S
utilisateur iOS
Cette application est vraiment super. Il y a tellement de fiches de révision et d'aide, [...]. Par exemple, la matière qui me pose problème est le français et l'appli a un choix d'aide très large. Grâce à cette application, je me suis améliorée en français. Je la recommanderais à tout le monde.
Samantha Klich
utilisatrice Android
Waouh, je suis vraiment abasourdi. J'ai essayé l'application parce que je l'avais déjà vue plusieurs fois dans la publicité et j'ai été absolument choquée. Cette appli est L'AIDE dont on rêve pour l'école et surtout, elle propose tellement de choses, comme des rédactions et des fiches qui m'ont personnellement TRÈS bien aidé.
Anna
utilisatrice iOS
Meilleur application je voulais m'entraîner pour mes maths puis j'ai tout compris d'un coup c'est mon nouveau prof maintenant 🤣🤣
Thomas R
utilisateur d' Android
super application pour réviser je révise tout les soirs
Esteban M
utilisateur d'Android
Permet de vraiment comprendre les cours sous forme de fiches de révisions déjà faites ! Incroyable, je recommande vraiment
Leny
utilisateur d'Android
L'application est tout simplement géniale ! Il me suffit de taper mon sujet dans la barre de recherche et je le vérifie très rapidement. Je ne dois plus regarder 10 vidéos YouTube pour comprendre quelque chose et j'économise ainsi mon temps. Je te le recommande !
Sudenaz Ocak
utilisateur Android
Cette application m'a vraiment fait m'améliorer ! J'étais vraiment nul en maths à l'école et grâce à l'appli, je suis meilleur en maths ! Je suis tellement reconnaissante que vous ayez créé cette application.
Greenlight Bonnie
utilisateur Android
PARFAIT 🌟 💕🔥 ça facilite Vrmt la révision avec des fiches de révisions fascinants✨🥰
Khady
utilisatrice d'Android
Je conseille vraiment ! je galère à avoir des cours clairs et ça aide énormément !!
Claire
utilisatrice iOS
LES QUIZ ET CARTES MÉMOIRE SONT TROP UTILES ET J'ADORE Knowunity IA. C'EST LITTÉRALEMENT COMME CHATGPT MAIS EN PLUS INTELLIGENT !! ÇA M'A AIDÉ AVEC MES PROBLÈMES DE MASCARA AUSSI !! AINSI QUE MES VRAIES MATIÈRES ! ÉVIDEMMENT 😍😁😲🤑💗✨🎀😮
Raoul
utilisateur IOS
Knowunity est vraiment une application incroyable elle est pour tous les âges et s’adapte à tous les niveaux.Elle permet de mieux comprendre et apprendre. Cette application est super pour les devoirs et pour les contrôles je la recommande à tous le monde petit ou grands
Ella
utilisatrice iOS
L'application est très facile d'utilisation et bien conçue. Jusqu'à présent, j'ai trouvé tout ce que je cherchais et j'ai pu apprendre beaucoup de choses grâce aux présentations ! Je vais certainement utiliser l'application pour un travail en classe ! Et comme source d'inspiration personnelle, elle est bien sûr aussi très utile.
Stefan S
utilisateur iOS
Cette application est vraiment super. Il y a tellement de fiches de révision et d'aide, [...]. Par exemple, la matière qui me pose problème est le français et l'appli a un choix d'aide très large. Grâce à cette application, je me suis améliorée en français. Je la recommanderais à tout le monde.
Samantha Klich
utilisatrice Android
Waouh, je suis vraiment abasourdi. J'ai essayé l'application parce que je l'avais déjà vue plusieurs fois dans la publicité et j'ai été absolument choquée. Cette appli est L'AIDE dont on rêve pour l'école et surtout, elle propose tellement de choses, comme des rédactions et des fiches qui m'ont personnellement TRÈS bien aidé.
Anna
utilisatrice iOS
Meilleur application je voulais m'entraîner pour mes maths puis j'ai tout compris d'un coup c'est mon nouveau prof maintenant 🤣🤣
Thomas R
utilisateur d' Android
super application pour réviser je révise tout les soirs
Esteban M
utilisateur d'Android
Permet de vraiment comprendre les cours sous forme de fiches de révisions déjà faites ! Incroyable, je recommande vraiment
Leny
utilisateur d'Android
L'application est tout simplement géniale ! Il me suffit de taper mon sujet dans la barre de recherche et je le vérifie très rapidement. Je ne dois plus regarder 10 vidéos YouTube pour comprendre quelque chose et j'économise ainsi mon temps. Je te le recommande !
Sudenaz Ocak
utilisateur Android
Cette application m'a vraiment fait m'améliorer ! J'étais vraiment nul en maths à l'école et grâce à l'appli, je suis meilleur en maths ! Je suis tellement reconnaissante que vous ayez créé cette application.
Greenlight Bonnie
utilisateur Android
PARFAIT 🌟 💕🔥 ça facilite Vrmt la révision avec des fiches de révisions fascinants✨🥰
Khady
utilisatrice d'Android
Je conseille vraiment ! je galère à avoir des cours clairs et ça aide énormément !!
Claire
utilisatrice iOS
LES QUIZ ET CARTES MÉMOIRE SONT TROP UTILES ET J'ADORE Knowunity IA. C'EST LITTÉRALEMENT COMME CHATGPT MAIS EN PLUS INTELLIGENT !! ÇA M'A AIDÉ AVEC MES PROBLÈMES DE MASCARA AUSSI !! AINSI QUE MES VRAIES MATIÈRES ! ÉVIDEMMENT 😍😁😲🤑💗✨🎀😮
Raoul
utilisateur IOS
Knowunity est vraiment une application incroyable elle est pour tous les âges et s’adapte à tous les niveaux.Elle permet de mieux comprendre et apprendre. Cette application est super pour les devoirs et pour les contrôles je la recommande à tous le monde petit ou grands
Ella
utilisatrice iOS