L'histoire et la mémoire, c'est pas pareil ! L'une cherche... Affiche plus
Inscris-toi pour voir le contenuC'est gratuit!
Accès à tous les documents
Améliore tes notes
Rejoins des millions d'étudiants
Knowunity AI
Matières
Triangle Congruence and Similarity Theorems
Triangle Properties and Classification
Linear Equations and Graphs
Geometric Angle Relationships
Trigonometric Functions and Identities
Equation Solving Techniques
Circle Geometry Fundamentals
Division Operations and Methods
Basic Differentiation Rules
Exponent and Logarithm Properties
Affiche tous les sujets
Human Organ Systems
Reproductive Cell Cycles
Biological Sciences Subdisciplines
Cellular Energy Metabolism
Autotrophic Energy Processes
Inheritance Patterns and Principles
Biomolecular Structure and Organization
Cell Cycle and Division Mechanics
Cellular Organization and Development
Biological Structural Organization
Affiche tous les sujets
Chemical Sciences and Applications
Atomic Structure and Composition
Molecular Electron Structure Representation
Atomic Electron Behavior
Matter Properties and Water
Mole Concept and Calculations
Gas Laws and Behavior
Periodic Table Organization
Chemical Thermodynamics Fundamentals
Chemical Bond Types and Properties
Affiche tous les sujets
European Renaissance and Enlightenment
European Cultural Movements 800-1920
American Revolution Era 1763-1797
American Civil War 1861-1865
Global Imperial Systems
Mongol and Chinese Dynasties
U.S. Presidents and World Leaders
Historical Sources and Documentation
World Wars Era and Impact
World Religious Systems
Affiche tous les sujets
Classic and Contemporary Novels
Literary Character Analysis
Rhetorical Theory and Practice
Classic Literary Narratives
Reading Analysis and Interpretation
Narrative Structure and Techniques
English Language Components
Influential English-Language Authors
Basic Sentence Structure
Narrative Voice and Perspective
Affiche tous les sujets
203
•
Mis à jour Mar 23, 2026
•
Clara Oliveira
@laraliveira_5ivk39k9
L'histoire et la mémoire, c'est pas pareil ! L'une cherche... Affiche plus









Tu vas enfin comprendre pourquoi tes profs parlent toujours de "regard critique" ! L'histoire reconstruit scientifiquement le passé avec objectivité, des sources variées et évolue constamment. La mémoire, elle, c'est la reconstruction affective et subjective de ce qui reste dans nos souvenirs collectifs.
Les historiens analysent comment les mémoires évoluent depuis les événements. Ils distinguent la mémoire des acteurs (ceux qui ont vécu les faits), la mémoire sociale (des groupes) et la mémoire officielle (des États). Cette approche s'est développée avec Pierre Nora et ses "Lieux de Mémoire" (1984-1992).
Le devoir de mémoire crée une obligation morale de se souvenir pour rendre hommage aux victimes. Mais attention : les lois mémorielles comme la loi Gayssot (1990) contre le négationnisme ou la loi Taubira (2001) sur l'esclavage officialisant une vision du passé peuvent gêner le travail des historiens.
💡 À retenir : Les historiens expliquent et décrivent, ils ne jugent pas. C'est ça qui les différencie de la justice ou de la politique !

Ces notions juridiques majeures naissent au 20ème siècle pour nommer l'innommable. Les crimes contre l'humanité désignent les assassinats, déportations et actes inhumains contre les populations civiles. Le concept existe depuis 1915 pour les massacres arméniens, mais devient juridique avec le Tribunal de Nuremberg en 1945.
Le génocide va plus loin : c'est l'intention de détruire totalement ou partiellement un groupe national, ethnique, religieux ou racial. Créé par R. Lemkin en 1943, ce concept devient officiel en 1948 par l'ONU. Trois génocides sont reconnus aujourd'hui : Arméniens, Juifs, Tutsis.
Ces crimes deviennent imprescriptibles (jamais oubliés par la justice) en 1964 en France et 1968 par l'ONU. La justice internationale se structure avec les Tribunaux pénaux internationaux (TPI) puis la Cour pénale internationale créée en 1998 à La Haye.
💡 À retenir : Tout génocide est un crime contre l'humanité, mais l'inverse n'est pas forcément vrai !

L'attentat de Sarajevo le 28 juin 1914 déclenche un conflit aux causes multiples : rivalités coloniales, tensions nationalistes, course à l'armement et jeu des alliances. Avec 10 millions de morts, cette guerre marque durablement les mémoires nationales.
Au départ, chaque pays rejette la faute sur l'autre. En France, on accuse d'abord l'Allemagne (Renouvin, 1920), puis on évolue vers une responsabilité partagée (Isaac, 1933). En Allemagne, on nie d'abord toute responsabilité, puis Fritz Fischer provoque une rupture en 1961 en démontrant la politique expansionniste allemande.
Au 21ème siècle, le débat a perdu son caractère politique grâce à la réconciliation franco-allemande. Christopher Clark relance en 2013 la thèse de responsabilité partagée avec "Les Somnambules", critiquée par Gerd Krumeich en 2014.
Cette évolution mémorielle a permis le rapprochement institutionnel européen et la réconciliation symbolique . Le centenaire 2014 réactive une mémoire devenue internationale.
💡 À retenir : L'évolution des mémoires de 14-18 reflète les enjeux politiques de chaque époque !

De 1954 à 1962, cette guerre oppose la France au FLN algérien, créant des mémoires douloureuses et divisées. Le conflit touche la métropole et crée plusieurs groupes mémoriels : pieds-noirs rapatriés, harkis abandonnés, appelés du contingent traumatisés, et militants OAS révoltés.
En France, l'amnésie domine d'abord : lois d'amnistie, censure, et refus de nommer "guerre" ce qui n'était que des "opérations de maintien de l'ordre". Le réveil s'amorce dans les années 1980-1990 quand les enfants de harkis se révoltent et que la parole des anciens soldats se libère.
La politique de reconnaissance s'accélère : enseignement scolaire (1983), reconnaissance du terme "Guerre d'Algérie" (1999), mémorial aux soldats morts (2002). Hollande reconnaît même la responsabilité française dans la répression du 17 octobre 1961.
En Algérie, le FLN impose une histoire officielle héroïsant l'indépendance, mais cette version ne passe plus auprès des jeunes générations. Les relations franco-algériennes alternent entre coopération économique et tensions mémorielles.
💡 À retenir : Même "libérées", ces mémoires restent conflictuelles et pèsent sur les relations diplomatiques !

Le génocide des Tutsis au Rwanda fait 800 000 à 1 million de victimes. Pour juger les responsables, trois niveaux de justice se mettent en place : internationale avec le TPIR en Tanzanie, nationale avec les tribunaux rwandais, et locale avec les tribunaux Gacaca.
Ces tribunaux villageois, basés sur le pardon et jugés par les anciens élus, traitent près de 2 millions de dossiers de 2001 à 2012. Malgré leurs défauts (juges non professionnels, aveux stratégiques), ils permettent une justice de proximité massive.
Pour l'ex-Yougoslavie (1992-1995), le TPIY créé en 1993 juge les responsables des "purifications ethniques" et du massacre de Srebrenica. Ces tribunaux internationaux, malgré leur lenteur, contribuent à l'écriture de l'histoire et influencent la création de la CPI en 2002.
La justice transitionnelle vise à rétablir la paix après les conflits, mais pose le dilemme entre justice et réconciliation. Parfois, rendre justice peut compromettre la paix sociale.
💡 À retenir : La justice permet d'apaiser les mémoires en reconnaissant les victimes, mais reste complexe à rendre !

Trois moyens principaux entretiennent cette mémoire : les lieux de mémoire, les procès et les œuvres artistiques. Les mémoriaux évoluent des simples plaques d'après-guerre aux grands centres comme Yad Vashem (1953) ou le Mémorial de la Shoah à Paris (2005).
Les procès marquent des tournants : Nuremberg (1945-46) établit les faits, mais dilue le génocide dans la masse des crimes nazis. Le procès Eichmann (1961) devient un tournant avec 111 témoins et marque le début de "l'ère du témoin" selon Annette Wieviorka.
Les œuvres évoluent du silence initial vers l'universalisation : témoignages (Journal d'Anne Frank), cinéma (Shoah de Lanzmann, Liste de Schindler), littérature et BD (Maus de Spiegelman). Elles posent la question de savoir si on peut "fictionnaliser" le génocide.
L'évolution temporelle est claire : amnésie (1945-1960), réveil des mémoires (1960-1970), puis devoir de mémoire depuis 1990 avec multiplication des commémorations et des lieux de mémoire.
💡 À retenir : La disparition des derniers survivants rend l'entretien de cette mémoire plus difficile mais plus nécessaire !

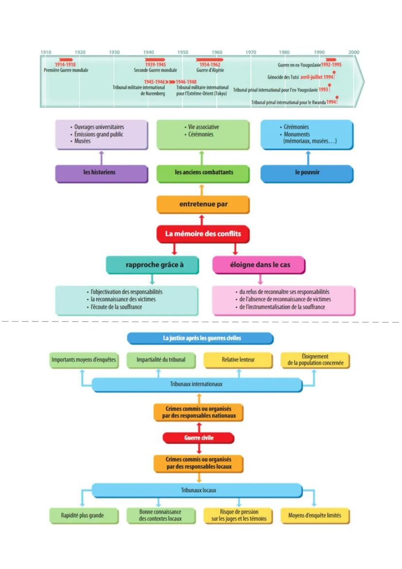
Cette page présente les chronologies parallèles de la Première Guerre mondiale (1914-1918), de la guerre d'Algérie (1954-1962) et des génocides au Rwanda et en ex-Yougoslavie (années 1990).
Pour 1914-1918 : de l'attentat de Sarajevo (28 juin) aux déclarations de guerre en chaîne , jusqu'à l'inhumation du soldat inconnu (1920) qui lance la mémorialisation.
Pour l'Algérie : du déclenchement (1er novembre 1954) à l'indépendance (1962), puis l'évolution mémorielle française avec la reconnaissance officielle (1999) et les gestes de Hollande (2018).
Pour les génocides contemporains : création des tribunaux internationaux (TPIY 1993, TPIR 1994) et fonctionnement jusqu'aux années 2010-2015, avec mise en place de la CPI en 2002.
💡 À retenir : Ces chronologies montrent que la construction mémorielle prend souvent des décennies après les événements !

Ce schéma final récapitule l'évolution des moyens de traiter les conflits du 20ème siècle. La mémoire des conflits est entretenue par différents acteurs : historiens avec leurs ouvrages, anciens combattants avec les cérémonies, pouvoir politique avec les monuments.
La justice évolue des tribunaux militaires (Nuremberg, Tokyo) vers la justice pénale internationale spécialisée. Deux niveaux se complètent : tribunaux internationaux pour les crimes organisés par des responsables nationaux, tribunaux locaux pour les crimes commis par des responsables locaux.
Cette justice rapproche les peuples quand elle objective les responsabilités et reconnaît les victimes. Elle éloigne quand certains refusent de reconnaître leurs responsabilités ou instrumentalisent la souffrance.
Chaque système a ses avantages : les tribunaux internationaux offrent impartialité et moyens d'enquête, mais sont lents et éloignés. Les tribunaux locaux sont rapides et proches des populations, mais risquent les pressions locales.
💡 À retenir : La combinaison justice-histoire-mémoire est indispensable pour dépasser les conflits et construire la paix !
Notre compagnon IA est spécialement conçu pour répondre aux besoins des étudiants. Sur la base des millions d'éléments de contenu que nous avons sur la plateforme, nous pouvons fournir des réponses vraiment significatives et pertinentes aux étudiants. Mais il ne s'agit pas seulement de réponses, le compagnon a encore plus pour but de guider les élèves dans leurs défis d'apprentissage quotidiens, avec des plans d'étude personnalisés, des quiz ou des éléments de contenu dans le chat et une personnalisation à 100% basée sur les compétences et les développements de l'étudiant.
Tu peux télécharger l'application dans Google Play Store et dans l'App Store d'Apple.
Oui, tu as un accès entièrement gratuit à tous les contenus de l'appli, tu peux chatter ou suivre les créateurs à tout moment. De plus, nous proposons Knowunity Premium, qui te permet de réviser sans limites!
Explorez les enjeux géopolitiques et économiques des conquêtes spatiales et maritimes, mettant en lumière la rivalité entre les grandes puissances comme les États-Unis et la Chine. Ce document aborde la course à l'espace, les stratégies maritimes, et les défis de la gouvernance mondiale des ressources. Type : résumé thématique pour HGGSP Terminale.
Fiches de révisions sur le thème des nouveaux espaces de conquêtes - HGGSP
App Store
Google Play
L'application est très facile d'utilisation et bien conçue. Jusqu'à présent, j'ai trouvé tout ce que je cherchais et j'ai pu apprendre beaucoup de choses grâce aux présentations ! Je vais certainement utiliser l'application pour un travail en classe ! Et comme source d'inspiration personnelle, elle est bien sûr aussi très utile.
Stefan S
utilisateur iOS
Cette application est vraiment super. Il y a tellement de fiches de révision et d'aide, [...]. Par exemple, la matière qui me pose problème est le français et l'appli a un choix d'aide très large. Grâce à cette application, je me suis améliorée en français. Je la recommanderais à tout le monde.
Samantha Klich
utilisatrice Android
Waouh, je suis vraiment abasourdi. J'ai essayé l'application parce que je l'avais déjà vue plusieurs fois dans la publicité et j'ai été absolument choquée. Cette appli est L'AIDE dont on rêve pour l'école et surtout, elle propose tellement de choses, comme des rédactions et des fiches qui m'ont personnellement TRÈS bien aidé.
Anna
utilisatrice iOS
Meilleur application je voulais m'entraîner pour mes maths puis j'ai tout compris d'un coup c'est mon nouveau prof maintenant 🤣🤣
Thomas R
utilisateur d' Android
super application pour réviser je révise tout les soirs
Esteban M
utilisateur d'Android
Permet de vraiment comprendre les cours sous forme de fiches de révisions déjà faites ! Incroyable, je recommande vraiment
Leny
utilisateur d'Android
L'application est tout simplement géniale ! Il me suffit de taper mon sujet dans la barre de recherche et je le vérifie très rapidement. Je ne dois plus regarder 10 vidéos YouTube pour comprendre quelque chose et j'économise ainsi mon temps. Je te le recommande !
Sudenaz Ocak
utilisateur Android
Cette application m'a vraiment fait m'améliorer ! J'étais vraiment nul en maths à l'école et grâce à l'appli, je suis meilleur en maths ! Je suis tellement reconnaissante que vous ayez créé cette application.
Greenlight Bonnie
utilisateur Android
PARFAIT 🌟 💕🔥 ça facilite Vrmt la révision avec des fiches de révisions fascinants✨🥰
Khady
utilisatrice d'Android
Je conseille vraiment ! je galère à avoir des cours clairs et ça aide énormément !!
Claire
utilisatrice iOS
LES QUIZ ET CARTES MÉMOIRE SONT TROP UTILES ET J'ADORE Knowunity IA. C'EST LITTÉRALEMENT COMME CHATGPT MAIS EN PLUS INTELLIGENT !! ÇA M'A AIDÉ AVEC MES PROBLÈMES DE MASCARA AUSSI !! AINSI QUE MES VRAIES MATIÈRES ! ÉVIDEMMENT 😍😁😲🤑💗✨🎀😮
Raoul
utilisateur IOS
Knowunity est vraiment une application incroyable elle est pour tous les âges et s’adapte à tous les niveaux.Elle permet de mieux comprendre et apprendre. Cette application est super pour les devoirs et pour les contrôles je la recommande à tous le monde petit ou grands
Ella
utilisatrice iOS
L'application est très facile d'utilisation et bien conçue. Jusqu'à présent, j'ai trouvé tout ce que je cherchais et j'ai pu apprendre beaucoup de choses grâce aux présentations ! Je vais certainement utiliser l'application pour un travail en classe ! Et comme source d'inspiration personnelle, elle est bien sûr aussi très utile.
Stefan S
utilisateur iOS
Cette application est vraiment super. Il y a tellement de fiches de révision et d'aide, [...]. Par exemple, la matière qui me pose problème est le français et l'appli a un choix d'aide très large. Grâce à cette application, je me suis améliorée en français. Je la recommanderais à tout le monde.
Samantha Klich
utilisatrice Android
Waouh, je suis vraiment abasourdi. J'ai essayé l'application parce que je l'avais déjà vue plusieurs fois dans la publicité et j'ai été absolument choquée. Cette appli est L'AIDE dont on rêve pour l'école et surtout, elle propose tellement de choses, comme des rédactions et des fiches qui m'ont personnellement TRÈS bien aidé.
Anna
utilisatrice iOS
Meilleur application je voulais m'entraîner pour mes maths puis j'ai tout compris d'un coup c'est mon nouveau prof maintenant 🤣🤣
Thomas R
utilisateur d' Android
super application pour réviser je révise tout les soirs
Esteban M
utilisateur d'Android
Permet de vraiment comprendre les cours sous forme de fiches de révisions déjà faites ! Incroyable, je recommande vraiment
Leny
utilisateur d'Android
L'application est tout simplement géniale ! Il me suffit de taper mon sujet dans la barre de recherche et je le vérifie très rapidement. Je ne dois plus regarder 10 vidéos YouTube pour comprendre quelque chose et j'économise ainsi mon temps. Je te le recommande !
Sudenaz Ocak
utilisateur Android
Cette application m'a vraiment fait m'améliorer ! J'étais vraiment nul en maths à l'école et grâce à l'appli, je suis meilleur en maths ! Je suis tellement reconnaissante que vous ayez créé cette application.
Greenlight Bonnie
utilisateur Android
PARFAIT 🌟 💕🔥 ça facilite Vrmt la révision avec des fiches de révisions fascinants✨🥰
Khady
utilisatrice d'Android
Je conseille vraiment ! je galère à avoir des cours clairs et ça aide énormément !!
Claire
utilisatrice iOS
LES QUIZ ET CARTES MÉMOIRE SONT TROP UTILES ET J'ADORE Knowunity IA. C'EST LITTÉRALEMENT COMME CHATGPT MAIS EN PLUS INTELLIGENT !! ÇA M'A AIDÉ AVEC MES PROBLÈMES DE MASCARA AUSSI !! AINSI QUE MES VRAIES MATIÈRES ! ÉVIDEMMENT 😍😁😲🤑💗✨🎀😮
Raoul
utilisateur IOS
Knowunity est vraiment une application incroyable elle est pour tous les âges et s’adapte à tous les niveaux.Elle permet de mieux comprendre et apprendre. Cette application est super pour les devoirs et pour les contrôles je la recommande à tous le monde petit ou grands
Ella
utilisatrice iOS
Clara Oliveira
@laraliveira_5ivk39k9
L'histoire et la mémoire, c'est pas pareil ! L'une cherche la vérité objective avec des sources variées, l'autre garde vivant le souvenir émotionnel des groupes et des individus. Comprendre cette différence, c'est la clé pour analyser comment les sociétés se... Affiche plus

Accès à tous les documents
Améliore tes notes
Rejoins des millions d'étudiants
Tu vas enfin comprendre pourquoi tes profs parlent toujours de "regard critique" ! L'histoire reconstruit scientifiquement le passé avec objectivité, des sources variées et évolue constamment. La mémoire, elle, c'est la reconstruction affective et subjective de ce qui reste dans nos souvenirs collectifs.
Les historiens analysent comment les mémoires évoluent depuis les événements. Ils distinguent la mémoire des acteurs (ceux qui ont vécu les faits), la mémoire sociale (des groupes) et la mémoire officielle (des États). Cette approche s'est développée avec Pierre Nora et ses "Lieux de Mémoire" (1984-1992).
Le devoir de mémoire crée une obligation morale de se souvenir pour rendre hommage aux victimes. Mais attention : les lois mémorielles comme la loi Gayssot (1990) contre le négationnisme ou la loi Taubira (2001) sur l'esclavage officialisant une vision du passé peuvent gêner le travail des historiens.
💡 À retenir : Les historiens expliquent et décrivent, ils ne jugent pas. C'est ça qui les différencie de la justice ou de la politique !

Accès à tous les documents
Améliore tes notes
Rejoins des millions d'étudiants
Ces notions juridiques majeures naissent au 20ème siècle pour nommer l'innommable. Les crimes contre l'humanité désignent les assassinats, déportations et actes inhumains contre les populations civiles. Le concept existe depuis 1915 pour les massacres arméniens, mais devient juridique avec le Tribunal de Nuremberg en 1945.
Le génocide va plus loin : c'est l'intention de détruire totalement ou partiellement un groupe national, ethnique, religieux ou racial. Créé par R. Lemkin en 1943, ce concept devient officiel en 1948 par l'ONU. Trois génocides sont reconnus aujourd'hui : Arméniens, Juifs, Tutsis.
Ces crimes deviennent imprescriptibles (jamais oubliés par la justice) en 1964 en France et 1968 par l'ONU. La justice internationale se structure avec les Tribunaux pénaux internationaux (TPI) puis la Cour pénale internationale créée en 1998 à La Haye.
💡 À retenir : Tout génocide est un crime contre l'humanité, mais l'inverse n'est pas forcément vrai !

Accès à tous les documents
Améliore tes notes
Rejoins des millions d'étudiants
L'attentat de Sarajevo le 28 juin 1914 déclenche un conflit aux causes multiples : rivalités coloniales, tensions nationalistes, course à l'armement et jeu des alliances. Avec 10 millions de morts, cette guerre marque durablement les mémoires nationales.
Au départ, chaque pays rejette la faute sur l'autre. En France, on accuse d'abord l'Allemagne (Renouvin, 1920), puis on évolue vers une responsabilité partagée (Isaac, 1933). En Allemagne, on nie d'abord toute responsabilité, puis Fritz Fischer provoque une rupture en 1961 en démontrant la politique expansionniste allemande.
Au 21ème siècle, le débat a perdu son caractère politique grâce à la réconciliation franco-allemande. Christopher Clark relance en 2013 la thèse de responsabilité partagée avec "Les Somnambules", critiquée par Gerd Krumeich en 2014.
Cette évolution mémorielle a permis le rapprochement institutionnel européen et la réconciliation symbolique . Le centenaire 2014 réactive une mémoire devenue internationale.
💡 À retenir : L'évolution des mémoires de 14-18 reflète les enjeux politiques de chaque époque !

Accès à tous les documents
Améliore tes notes
Rejoins des millions d'étudiants
De 1954 à 1962, cette guerre oppose la France au FLN algérien, créant des mémoires douloureuses et divisées. Le conflit touche la métropole et crée plusieurs groupes mémoriels : pieds-noirs rapatriés, harkis abandonnés, appelés du contingent traumatisés, et militants OAS révoltés.
En France, l'amnésie domine d'abord : lois d'amnistie, censure, et refus de nommer "guerre" ce qui n'était que des "opérations de maintien de l'ordre". Le réveil s'amorce dans les années 1980-1990 quand les enfants de harkis se révoltent et que la parole des anciens soldats se libère.
La politique de reconnaissance s'accélère : enseignement scolaire (1983), reconnaissance du terme "Guerre d'Algérie" (1999), mémorial aux soldats morts (2002). Hollande reconnaît même la responsabilité française dans la répression du 17 octobre 1961.
En Algérie, le FLN impose une histoire officielle héroïsant l'indépendance, mais cette version ne passe plus auprès des jeunes générations. Les relations franco-algériennes alternent entre coopération économique et tensions mémorielles.
💡 À retenir : Même "libérées", ces mémoires restent conflictuelles et pèsent sur les relations diplomatiques !

Accès à tous les documents
Améliore tes notes
Rejoins des millions d'étudiants
Le génocide des Tutsis au Rwanda fait 800 000 à 1 million de victimes. Pour juger les responsables, trois niveaux de justice se mettent en place : internationale avec le TPIR en Tanzanie, nationale avec les tribunaux rwandais, et locale avec les tribunaux Gacaca.
Ces tribunaux villageois, basés sur le pardon et jugés par les anciens élus, traitent près de 2 millions de dossiers de 2001 à 2012. Malgré leurs défauts (juges non professionnels, aveux stratégiques), ils permettent une justice de proximité massive.
Pour l'ex-Yougoslavie (1992-1995), le TPIY créé en 1993 juge les responsables des "purifications ethniques" et du massacre de Srebrenica. Ces tribunaux internationaux, malgré leur lenteur, contribuent à l'écriture de l'histoire et influencent la création de la CPI en 2002.
La justice transitionnelle vise à rétablir la paix après les conflits, mais pose le dilemme entre justice et réconciliation. Parfois, rendre justice peut compromettre la paix sociale.
💡 À retenir : La justice permet d'apaiser les mémoires en reconnaissant les victimes, mais reste complexe à rendre !

Accès à tous les documents
Améliore tes notes
Rejoins des millions d'étudiants
Trois moyens principaux entretiennent cette mémoire : les lieux de mémoire, les procès et les œuvres artistiques. Les mémoriaux évoluent des simples plaques d'après-guerre aux grands centres comme Yad Vashem (1953) ou le Mémorial de la Shoah à Paris (2005).
Les procès marquent des tournants : Nuremberg (1945-46) établit les faits, mais dilue le génocide dans la masse des crimes nazis. Le procès Eichmann (1961) devient un tournant avec 111 témoins et marque le début de "l'ère du témoin" selon Annette Wieviorka.
Les œuvres évoluent du silence initial vers l'universalisation : témoignages (Journal d'Anne Frank), cinéma (Shoah de Lanzmann, Liste de Schindler), littérature et BD (Maus de Spiegelman). Elles posent la question de savoir si on peut "fictionnaliser" le génocide.
L'évolution temporelle est claire : amnésie (1945-1960), réveil des mémoires (1960-1970), puis devoir de mémoire depuis 1990 avec multiplication des commémorations et des lieux de mémoire.
💡 À retenir : La disparition des derniers survivants rend l'entretien de cette mémoire plus difficile mais plus nécessaire !

Accès à tous les documents
Améliore tes notes
Rejoins des millions d'étudiants
Cette page présente les chronologies parallèles de la Première Guerre mondiale (1914-1918), de la guerre d'Algérie (1954-1962) et des génocides au Rwanda et en ex-Yougoslavie (années 1990).
Pour 1914-1918 : de l'attentat de Sarajevo (28 juin) aux déclarations de guerre en chaîne , jusqu'à l'inhumation du soldat inconnu (1920) qui lance la mémorialisation.
Pour l'Algérie : du déclenchement (1er novembre 1954) à l'indépendance (1962), puis l'évolution mémorielle française avec la reconnaissance officielle (1999) et les gestes de Hollande (2018).
Pour les génocides contemporains : création des tribunaux internationaux (TPIY 1993, TPIR 1994) et fonctionnement jusqu'aux années 2010-2015, avec mise en place de la CPI en 2002.
💡 À retenir : Ces chronologies montrent que la construction mémorielle prend souvent des décennies après les événements !

Accès à tous les documents
Améliore tes notes
Rejoins des millions d'étudiants
Ce schéma final récapitule l'évolution des moyens de traiter les conflits du 20ème siècle. La mémoire des conflits est entretenue par différents acteurs : historiens avec leurs ouvrages, anciens combattants avec les cérémonies, pouvoir politique avec les monuments.
La justice évolue des tribunaux militaires (Nuremberg, Tokyo) vers la justice pénale internationale spécialisée. Deux niveaux se complètent : tribunaux internationaux pour les crimes organisés par des responsables nationaux, tribunaux locaux pour les crimes commis par des responsables locaux.
Cette justice rapproche les peuples quand elle objective les responsabilités et reconnaît les victimes. Elle éloigne quand certains refusent de reconnaître leurs responsabilités ou instrumentalisent la souffrance.
Chaque système a ses avantages : les tribunaux internationaux offrent impartialité et moyens d'enquête, mais sont lents et éloignés. Les tribunaux locaux sont rapides et proches des populations, mais risquent les pressions locales.
💡 À retenir : La combinaison justice-histoire-mémoire est indispensable pour dépasser les conflits et construire la paix !
Notre compagnon IA est spécialement conçu pour répondre aux besoins des étudiants. Sur la base des millions d'éléments de contenu que nous avons sur la plateforme, nous pouvons fournir des réponses vraiment significatives et pertinentes aux étudiants. Mais il ne s'agit pas seulement de réponses, le compagnon a encore plus pour but de guider les élèves dans leurs défis d'apprentissage quotidiens, avec des plans d'étude personnalisés, des quiz ou des éléments de contenu dans le chat et une personnalisation à 100% basée sur les compétences et les développements de l'étudiant.
Tu peux télécharger l'application dans Google Play Store et dans l'App Store d'Apple.
Oui, tu as un accès entièrement gratuit à tous les contenus de l'appli, tu peux chatter ou suivre les créateurs à tout moment. De plus, nous proposons Knowunity Premium, qui te permet de réviser sans limites!
0
Outils Intelligents NOUVEAU
Transforme cette fiche en : ✓ 50+ Questions d'Entraînement ✓ Cartes Mémoire Interactives ✓ Examen blanc complet ✓ Plans de Dissertation
Explorez les enjeux géopolitiques et économiques des conquêtes spatiales et maritimes, mettant en lumière la rivalité entre les grandes puissances comme les États-Unis et la Chine. Ce document aborde la course à l'espace, les stratégies maritimes, et les défis de la gouvernance mondiale des ressources. Type : résumé thématique pour HGGSP Terminale.
Fiches de révisions sur le thème des nouveaux espaces de conquêtes - HGGSP
App Store
Google Play
L'application est très facile d'utilisation et bien conçue. Jusqu'à présent, j'ai trouvé tout ce que je cherchais et j'ai pu apprendre beaucoup de choses grâce aux présentations ! Je vais certainement utiliser l'application pour un travail en classe ! Et comme source d'inspiration personnelle, elle est bien sûr aussi très utile.
Stefan S
utilisateur iOS
Cette application est vraiment super. Il y a tellement de fiches de révision et d'aide, [...]. Par exemple, la matière qui me pose problème est le français et l'appli a un choix d'aide très large. Grâce à cette application, je me suis améliorée en français. Je la recommanderais à tout le monde.
Samantha Klich
utilisatrice Android
Waouh, je suis vraiment abasourdi. J'ai essayé l'application parce que je l'avais déjà vue plusieurs fois dans la publicité et j'ai été absolument choquée. Cette appli est L'AIDE dont on rêve pour l'école et surtout, elle propose tellement de choses, comme des rédactions et des fiches qui m'ont personnellement TRÈS bien aidé.
Anna
utilisatrice iOS
Meilleur application je voulais m'entraîner pour mes maths puis j'ai tout compris d'un coup c'est mon nouveau prof maintenant 🤣🤣
Thomas R
utilisateur d' Android
super application pour réviser je révise tout les soirs
Esteban M
utilisateur d'Android
Permet de vraiment comprendre les cours sous forme de fiches de révisions déjà faites ! Incroyable, je recommande vraiment
Leny
utilisateur d'Android
L'application est tout simplement géniale ! Il me suffit de taper mon sujet dans la barre de recherche et je le vérifie très rapidement. Je ne dois plus regarder 10 vidéos YouTube pour comprendre quelque chose et j'économise ainsi mon temps. Je te le recommande !
Sudenaz Ocak
utilisateur Android
Cette application m'a vraiment fait m'améliorer ! J'étais vraiment nul en maths à l'école et grâce à l'appli, je suis meilleur en maths ! Je suis tellement reconnaissante que vous ayez créé cette application.
Greenlight Bonnie
utilisateur Android
PARFAIT 🌟 💕🔥 ça facilite Vrmt la révision avec des fiches de révisions fascinants✨🥰
Khady
utilisatrice d'Android
Je conseille vraiment ! je galère à avoir des cours clairs et ça aide énormément !!
Claire
utilisatrice iOS
LES QUIZ ET CARTES MÉMOIRE SONT TROP UTILES ET J'ADORE Knowunity IA. C'EST LITTÉRALEMENT COMME CHATGPT MAIS EN PLUS INTELLIGENT !! ÇA M'A AIDÉ AVEC MES PROBLÈMES DE MASCARA AUSSI !! AINSI QUE MES VRAIES MATIÈRES ! ÉVIDEMMENT 😍😁😲🤑💗✨🎀😮
Raoul
utilisateur IOS
Knowunity est vraiment une application incroyable elle est pour tous les âges et s’adapte à tous les niveaux.Elle permet de mieux comprendre et apprendre. Cette application est super pour les devoirs et pour les contrôles je la recommande à tous le monde petit ou grands
Ella
utilisatrice iOS
L'application est très facile d'utilisation et bien conçue. Jusqu'à présent, j'ai trouvé tout ce que je cherchais et j'ai pu apprendre beaucoup de choses grâce aux présentations ! Je vais certainement utiliser l'application pour un travail en classe ! Et comme source d'inspiration personnelle, elle est bien sûr aussi très utile.
Stefan S
utilisateur iOS
Cette application est vraiment super. Il y a tellement de fiches de révision et d'aide, [...]. Par exemple, la matière qui me pose problème est le français et l'appli a un choix d'aide très large. Grâce à cette application, je me suis améliorée en français. Je la recommanderais à tout le monde.
Samantha Klich
utilisatrice Android
Waouh, je suis vraiment abasourdi. J'ai essayé l'application parce que je l'avais déjà vue plusieurs fois dans la publicité et j'ai été absolument choquée. Cette appli est L'AIDE dont on rêve pour l'école et surtout, elle propose tellement de choses, comme des rédactions et des fiches qui m'ont personnellement TRÈS bien aidé.
Anna
utilisatrice iOS
Meilleur application je voulais m'entraîner pour mes maths puis j'ai tout compris d'un coup c'est mon nouveau prof maintenant 🤣🤣
Thomas R
utilisateur d' Android
super application pour réviser je révise tout les soirs
Esteban M
utilisateur d'Android
Permet de vraiment comprendre les cours sous forme de fiches de révisions déjà faites ! Incroyable, je recommande vraiment
Leny
utilisateur d'Android
L'application est tout simplement géniale ! Il me suffit de taper mon sujet dans la barre de recherche et je le vérifie très rapidement. Je ne dois plus regarder 10 vidéos YouTube pour comprendre quelque chose et j'économise ainsi mon temps. Je te le recommande !
Sudenaz Ocak
utilisateur Android
Cette application m'a vraiment fait m'améliorer ! J'étais vraiment nul en maths à l'école et grâce à l'appli, je suis meilleur en maths ! Je suis tellement reconnaissante que vous ayez créé cette application.
Greenlight Bonnie
utilisateur Android
PARFAIT 🌟 💕🔥 ça facilite Vrmt la révision avec des fiches de révisions fascinants✨🥰
Khady
utilisatrice d'Android
Je conseille vraiment ! je galère à avoir des cours clairs et ça aide énormément !!
Claire
utilisatrice iOS
LES QUIZ ET CARTES MÉMOIRE SONT TROP UTILES ET J'ADORE Knowunity IA. C'EST LITTÉRALEMENT COMME CHATGPT MAIS EN PLUS INTELLIGENT !! ÇA M'A AIDÉ AVEC MES PROBLÈMES DE MASCARA AUSSI !! AINSI QUE MES VRAIES MATIÈRES ! ÉVIDEMMENT 😍😁😲🤑💗✨🎀😮
Raoul
utilisateur IOS
Knowunity est vraiment une application incroyable elle est pour tous les âges et s’adapte à tous les niveaux.Elle permet de mieux comprendre et apprendre. Cette application est super pour les devoirs et pour les contrôles je la recommande à tous le monde petit ou grands
Ella
utilisatrice iOS