Après des années difficiles dans les années 90, Vladimir Poutine... Affiche plus
La Russie de Vladimir Poutine : Renaissance et Influence Mondiale

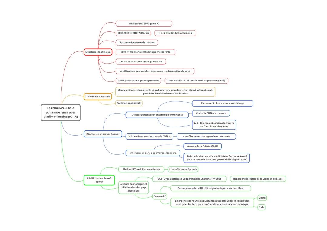
Le renouveau économique russe sous Poutine
L'arrivée de Poutine au pouvoir marque un tournant économique spectaculaire pour la Russie. Entre 2000 et 2008, le PIB russe explose avec une croissance de 7 à 8% par an - du jamais vu depuis la chute de l'URSS !
Cette économie de la rente repose essentiellement sur les hydrocarbures (pétrole et gaz). Quand les prix du pétrole montent, la Russie se porte bien. Mais attention, cette dépendance a ses limites : depuis 2008, la croissance ralentit, et après 2014, elle devient quasi nulle.
Malgré une amélioration générale du quotidien et la modernisation du pays, la pauvreté reste massive. En 2019, 19 millions de Russes sur 140 millions vivent encore sous le seuil de pauvreté avec moins de 160€ par mois.
💡 À retenir : L'économie russe dépend totalement des prix du pétrole - quand ils baissent, tout le pays en souffre !
La reconquête du statut de grande puissance
Pour Poutine, un monde dominé uniquement par les États-Unis est inacceptable. Son obsession ? Redonner à la Russie son statut international et contrer l'influence américaine partout dans le monde.
Cette politique impérialiste passe par un réarmement massif et une stratégie claire : garder son influence sur les pays voisins et empêcher l'OTAN de s'étendre vers l'est. La Russie installe des systèmes de défense anti-aériens le long de sa frontière occidentale.
Le hard power russe se manifeste par des démonstrations de force : vols d'intimidation près des pays de l'OTAN, développement d'armes sophistiquées. C'est la manière de Poutine de dire "nous sommes de retour" !
L'expansionnisme russe en action
L'annexion de la Crimée en 2014 marque le grand retour de la Russie sur la scène internationale. Poutine n'hésite plus à intervenir directement dans les affaires d'autres pays pour étendre son influence.
En Syrie, la Russie soutient militairement le dictateur Bachar Al-Assad depuis 2010 dans la guerre civile. Cette intervention montre que Moscou veut peser dans toutes les crises internationales importantes.
Le soft power russe passe aussi par les médias comme Russia Today ou Sputnik, diffusés dans le monde entier pour promouvoir la vision russe des événements internationaux.
💡 À retenir : Poutine utilise tous les moyens (militaires, médiatiques, économiques) pour restaurer l'influence russe dans le monde.
Le pivot vers l'Asie
Face aux tensions avec l'Occident, la Russie se tourne vers de nouveaux partenaires. L'Organisation de Coopération de Shanghai (OCS), créée en 2001, rapproche la Russie de la Chine et de l'Inde.
Cette alliance économique et militaire répond à une logique simple : si l'Europe et les États-Unis nous sanctionnent, trouvons d'autres marchés ! La Russie veut profiter de la croissance économique de ces puissances émergentes.
Ce rapprochement avec l'Asie n'est pas qu'un plan B - c'est une stratégie à long terme pour créer un monde multipolaire où la Russie compte autant que les États-Unis.
Si on te demande...
Qu'est-ce que le compagnon IA de Knowunity ?
Notre compagnon IA est spécialement conçu pour répondre aux besoins des étudiants. Sur la base des millions d'éléments de contenu que nous avons sur la plateforme, nous pouvons fournir des réponses vraiment significatives et pertinentes aux étudiants. Mais il ne s'agit pas seulement de réponses, le compagnon a encore plus pour but de guider les élèves dans leurs défis d'apprentissage quotidiens, avec des plans d'étude personnalisés, des quiz ou des éléments de contenu dans le chat et une personnalisation à 100% basée sur les compétences et les développements de l'étudiant.
Où puis-je télécharger l'appli Knowunity ?
Tu peux télécharger l'application dans Google Play Store et dans l'App Store d'Apple.
L'application est-elle vraiment gratuite ?
Oui, tu as un accès entièrement gratuit à tous les contenus de l'appli, tu peux chatter ou suivre les créateurs à tout moment. De plus, nous proposons Knowunity Premium, qui te permet de réviser sans limites!
Contenus similaires
Contenus les plus populaires : Puissance mondiale
9Puissances Internationales : Dynamiques et Déclin
Explorez les dynamiques des puissances internationales à travers l'essor et le déclin de l'Empire ottoman, la montée en puissance des États-Unis et la reconstitution de la Russie. Cette fiche de révision aborde les concepts clés tels que le pouvoir militaire, économique et diplomatique, ainsi que les enjeux contemporains dans un monde multipolaire.
Dynamiques des Puissances Internationales
Explorez les dynamiques des puissances internationales à travers l'analyse des fondements de la puissance, des enjeux de multilatéralisme et d'unilatéralisme, ainsi que l'influence des États-Unis et la montée de la Chine. Ce résumé aborde les caractéristiques universelles de la puissance, l'essor et le déclin des empires, et les nouvelles formes de pouvoir dans un monde multipolaire. Type : résumé.
Dynamiques des Puissances Mondiales
Explorez les dynamiques des puissances internationales à travers l'unilatéralisme et le multilatéralisme, l'essor et le déclin des puissances, ainsi que l'impact des géants numériques. Cette fiche de révisions aborde les concepts clés tels que le hard power, le soft power, et les nouvelles routes de la soie, tout en analysant le rôle des États-Unis et de la Chine dans un monde multipolaire.
Dynamiques des Puissances Internationales
Explorez les dynamiques des puissances internationales à travers l'histoire, en mettant l'accent sur l'Empire ottoman, l'influence mondiale des États-Unis, et la montée de la Chine. Ce résumé aborde les concepts de hard power et soft power, les relations internationales, et les enjeux géopolitiques contemporains. Type : résumé.
Puissance Chinoise: Espace et Océans
Explorez les enjeux économiques et géopolitiques de la Chine dans l'espace et les mers. Ce document analyse la stratégie chinoise de conquête, les défis de sa puissance, et son ambition de devenir la première puissance mondiale d'ici 2049. Type: résumé analytique.
Dynamiques des Puissances Internationales
Fiche de révision HGGSP pour la classe de Première, explorant les dynamiques des puissances internationales. Ce document aborde les enjeux de la puissance américaine, l'expansion ottomane, l'émergence de la Chine, et les relations diplomatiques contemporaines. Idéal pour comprendre les interactions entre hard power et soft power, ainsi que les défis économiques et politiques actuels.
Dominance Américaine Globale
Explorez la puissance des États-Unis dans le contexte mondial à travers une analyse des dynamiques de pouvoir, de l'unilatéralisme et du multilatéralisme. Cette fiche de révision aborde les enjeux militaires, économiques et culturels qui font des États-Unis l'hyperpuissance actuelle. Idéale pour les étudiants en HGGSP, elle offre un aperçu des influences américaines sur la géopolitique mondiale.
Puissance Américaine Aujourd'hui
Explorez la dynamique de la puissance des États-Unis dans le monde contemporain, en analysant les concepts d'unilatéralisme et de multilatéralisme, ainsi que l'influence économique, militaire et culturelle des États-Unis. Ce document de révision aborde les enjeux de la politique étrangère américaine sous les présidences de Barack Obama, Donald Trump et Joe Biden, et examine les défis posés par un monde multipolaire. Type : Fiche de révision.
Puissance Américaine Actuelle
Explorez la dynamique de la puissance des États-Unis aujourd'hui, incluant le hard power, le soft power, et les défis économiques et culturels. Cette synthèse aborde les aspects militaires, diplomatiques, et l'influence culturelle des États-Unis, tout en analysant les limites et contestations de leur leadership mondial. Type de document : fiche de synthèse HGGSP.
Contenus les plus populaires en Histoire
9Guerre Totale : 1939-1945
Explorez les événements marquants de la Seconde Guerre mondiale, de l'invasion de la Pologne à la capitulation du Japon. Ce résumé aborde les concepts clés tels que la guerre totale, le génocide des Juifs, la bataille de Stalingrad, et l'impact de la propagande. Idéal pour les étudiants en histoire cherchant à comprendre les enjeux et les conséquences de ce conflit majeur.
Introduction à la Seconde Guerre mondiale
Identifiez les causes du conflit, les alliances et les dates clés du déclenchement de la guerre en Europe et dans le Pacifique.
Défaite de 1940 et Régime de Vichy
Comprendre l'armistice de juin 1940, la fin de la IIIe République et la mise en place du nouveau régime autoritaire de Philippe Pétain.
Guerre Froide : Conflits et Idéologies
Explorez les événements clés de la Guerre Froide (1947-1991), y compris le Plan Marshall, la crise de Berlin, la guerre de Corée et la crise de Cuba. Ce résumé met en lumière les tensions entre le communisme et le capitalisme, ainsi que les conséquences de cette période sur le monde moderne. Type : résumé de cours BAC PRO.
Conflits de la Guerre Froide
Explorez les principaux événements et tensions de la Guerre froide (1947-1991), y compris la division de l'Allemagne, la crise de Cuba, la guerre du Vietnam, et la course à l'espace. Cette fiche de révision couvre les idéologies opposées des blocs Est et Ouest, les crises majeures, et l'impact mondial de cette période historique.
Collaboration sous l'Occupation Allemande
Analyser les différentes formes de collaboration de l'État français, l'exclusion des Juifs et les rafles durant la Seconde Guerre mondiale.
Origines de la Première Guerre mondiale
Maîtriser les repères chronologiques, les alliances et les causes du déclenchement du conflit en 1914.
Crises majeures de la Guerre froide
Analyser les moments de tension extrême tels que le blocus de Berlin et la crise des missiles de Cuba.
Les phases de la Seconde Guerre mondiale
Étudiez l'expansion de l'Axe, les tournants majeurs de l'année 1942 et la victoire finale des Alliés en 1945.
Contenus les plus populaires
9Guerre Totale : 1939-1945
Explorez les événements marquants de la Seconde Guerre mondiale, de l'invasion de la Pologne à la capitulation du Japon. Ce résumé aborde les concepts clés tels que la guerre totale, le génocide des Juifs, la bataille de Stalingrad, et l'impact de la propagande. Idéal pour les étudiants en histoire cherchant à comprendre les enjeux et les conséquences de ce conflit majeur.
Introduction à la Seconde Guerre mondiale
Identifiez les causes du conflit, les alliances et les dates clés du déclenchement de la guerre en Europe et dans le Pacifique.
Défaite de 1940 et Régime de Vichy
Comprendre l'armistice de juin 1940, la fin de la IIIe République et la mise en place du nouveau régime autoritaire de Philippe Pétain.
Conscience en Philosophie
Explorez la notion de conscience en philosophie à travers ses implications sur la justice, la liberté, et la connaissance. Cette fiche de révision aborde les débats philosophiques sur la conscience, le cogito, et les valeurs morales, tout en intégrant des perspectives contemporaines. Idéale pour les étudiants en philosophie cherchant à approfondir leur compréhension des enjeux éthiques et existentiels.
Figures de Style Essentielles
Explorez les figures de style clés pour enrichir vos commentaires composés et oraux du Bac de Français. Ce document présente des définitions claires et des exemples illustratifs pour chaque figure, y compris la métaphore, la comparaison, et la personnification. Idéal pour les étudiants préparant le Bac.
Combat pour l'Égalité
Analyse approfondie du 'Discours de la servitude volontaire' d'Étienne de la Boétie, explorant les thèmes de la tyrannie, de la désobéissance civile et des droits du peuple. Ce document est conçu pour aider à la préparation de l'oral du bac de français, en mettant l'accent sur la lutte pour l'égalité et la liberté. Idéal pour les étudiants souhaitant comprendre les enjeux de la servitude volontaire et son impact sur la pensée politique moderne.
Guerre Froide : Conflits et Idéologies
Explorez les événements clés de la Guerre Froide (1947-1991), y compris le Plan Marshall, la crise de Berlin, la guerre de Corée et la crise de Cuba. Ce résumé met en lumière les tensions entre le communisme et le capitalisme, ainsi que les conséquences de cette période sur le monde moderne. Type : résumé de cours BAC PRO.
Amazon : Performance et Conditions de Travail
Explorez l'étude de gestion sur Amazon, mettant en lumière la relation entre performance sociale et commerciale. Ce dossier aborde l'impact des conditions de travail sur la performance de l'entreprise, ainsi que les stratégies de croissance et d'innovation technologique. Idéal pour les étudiants en gestion souhaitant comprendre les enjeux contemporains du e-commerce. Type : Synthèse d'étude de gestion.
Analyse linéaire: Ma Bohème, Rimbaud
Analyse linéaire pour l’oral du bac de français. Poème: Ma Bohème, Arthur Rimbaud
Rien ne te convient ? Explore d'autres matières.
Les étudiants nous adorent — il ne manque plus que toi.
L'application est très facile d'utilisation et bien conçue. Jusqu'à présent, j'ai trouvé tout ce que je cherchais et j'ai pu apprendre beaucoup de choses grâce aux présentations ! Je vais certainement utiliser l'application pour un travail en classe ! Et comme source d'inspiration personnelle, elle est bien sûr aussi très utile.
Cette application est vraiment super. Il y a tellement de fiches de révision et d'aide, [...]. Par exemple, la matière qui me pose problème est le français et l'appli a un choix d'aide très large. Grâce à cette application, je me suis améliorée en français. Je la recommanderais à tout le monde.
Waouh, je suis vraiment abasourdi. J'ai essayé l'application parce que je l'avais déjà vue plusieurs fois dans la publicité et j'ai été absolument choquée. Cette appli est L'AIDE dont on rêve pour l'école et surtout, elle propose tellement de choses, comme des rédactions et des fiches qui m'ont personnellement TRÈS bien aidé.
La Russie de Vladimir Poutine : Renaissance et Influence Mondiale
Après des années difficiles dans les années 90, Vladimir Poutine arrive au pouvoir en 2000 avec un objectif clair : redonner à la Russie sa grandeur d'antan. Sa stratégie ? Défier l'hégémonie américaine et retrouver le statut de grande puissance... Affiche plus

Inscris-toi pour voir le contenu. C'est gratuit!
- Accès à tous les documents
- Améliore tes notes
- Rejoins des millions d'étudiants
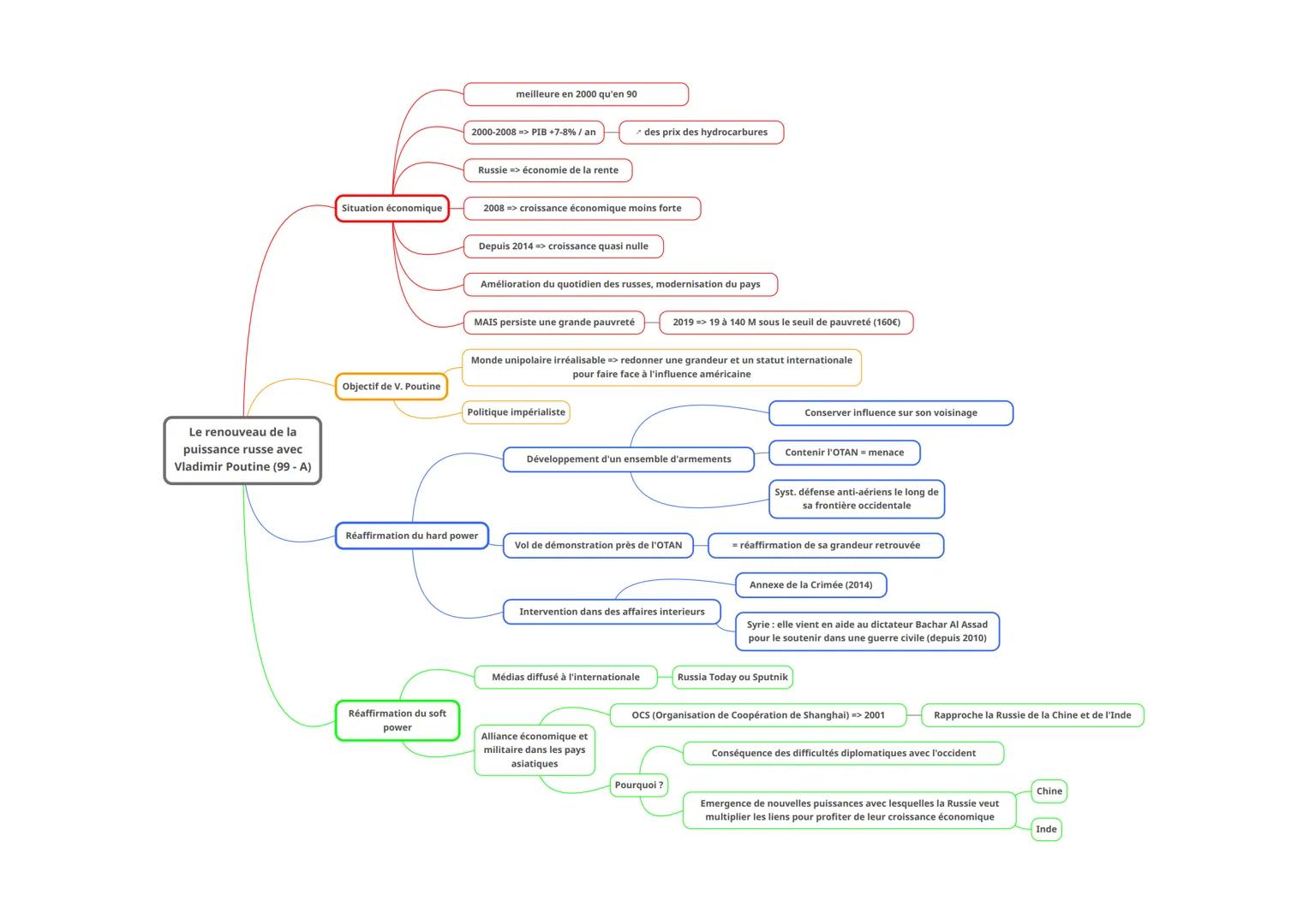
Le renouveau économique russe sous Poutine
L'arrivée de Poutine au pouvoir marque un tournant économique spectaculaire pour la Russie. Entre 2000 et 2008, le PIB russe explose avec une croissance de 7 à 8% par an - du jamais vu depuis la chute de l'URSS !
Cette économie de la rente repose essentiellement sur les hydrocarbures (pétrole et gaz). Quand les prix du pétrole montent, la Russie se porte bien. Mais attention, cette dépendance a ses limites : depuis 2008, la croissance ralentit, et après 2014, elle devient quasi nulle.
Malgré une amélioration générale du quotidien et la modernisation du pays, la pauvreté reste massive. En 2019, 19 millions de Russes sur 140 millions vivent encore sous le seuil de pauvreté avec moins de 160€ par mois.
💡 À retenir : L'économie russe dépend totalement des prix du pétrole - quand ils baissent, tout le pays en souffre !
La reconquête du statut de grande puissance
Pour Poutine, un monde dominé uniquement par les États-Unis est inacceptable. Son obsession ? Redonner à la Russie son statut international et contrer l'influence américaine partout dans le monde.
Cette politique impérialiste passe par un réarmement massif et une stratégie claire : garder son influence sur les pays voisins et empêcher l'OTAN de s'étendre vers l'est. La Russie installe des systèmes de défense anti-aériens le long de sa frontière occidentale.
Le hard power russe se manifeste par des démonstrations de force : vols d'intimidation près des pays de l'OTAN, développement d'armes sophistiquées. C'est la manière de Poutine de dire "nous sommes de retour" !
L'expansionnisme russe en action
L'annexion de la Crimée en 2014 marque le grand retour de la Russie sur la scène internationale. Poutine n'hésite plus à intervenir directement dans les affaires d'autres pays pour étendre son influence.
En Syrie, la Russie soutient militairement le dictateur Bachar Al-Assad depuis 2010 dans la guerre civile. Cette intervention montre que Moscou veut peser dans toutes les crises internationales importantes.
Le soft power russe passe aussi par les médias comme Russia Today ou Sputnik, diffusés dans le monde entier pour promouvoir la vision russe des événements internationaux.
💡 À retenir : Poutine utilise tous les moyens (militaires, médiatiques, économiques) pour restaurer l'influence russe dans le monde.
Le pivot vers l'Asie
Face aux tensions avec l'Occident, la Russie se tourne vers de nouveaux partenaires. L'Organisation de Coopération de Shanghai (OCS), créée en 2001, rapproche la Russie de la Chine et de l'Inde.
Cette alliance économique et militaire répond à une logique simple : si l'Europe et les États-Unis nous sanctionnent, trouvons d'autres marchés ! La Russie veut profiter de la croissance économique de ces puissances émergentes.
Ce rapprochement avec l'Asie n'est pas qu'un plan B - c'est une stratégie à long terme pour créer un monde multipolaire où la Russie compte autant que les États-Unis.
Si on te demande...
Qu'est-ce que le compagnon IA de Knowunity ?
Notre compagnon IA est spécialement conçu pour répondre aux besoins des étudiants. Sur la base des millions d'éléments de contenu que nous avons sur la plateforme, nous pouvons fournir des réponses vraiment significatives et pertinentes aux étudiants. Mais il ne s'agit pas seulement de réponses, le compagnon a encore plus pour but de guider les élèves dans leurs défis d'apprentissage quotidiens, avec des plans d'étude personnalisés, des quiz ou des éléments de contenu dans le chat et une personnalisation à 100% basée sur les compétences et les développements de l'étudiant.
Où puis-je télécharger l'appli Knowunity ?
Tu peux télécharger l'application dans Google Play Store et dans l'App Store d'Apple.
L'application est-elle vraiment gratuite ?
Oui, tu as un accès entièrement gratuit à tous les contenus de l'appli, tu peux chatter ou suivre les créateurs à tout moment. De plus, nous proposons Knowunity Premium, qui te permet de réviser sans limites!
Contenus similaires
Contenus les plus populaires : Puissance mondiale
9Puissances Internationales : Dynamiques et Déclin
Explorez les dynamiques des puissances internationales à travers l'essor et le déclin de l'Empire ottoman, la montée en puissance des États-Unis et la reconstitution de la Russie. Cette fiche de révision aborde les concepts clés tels que le pouvoir militaire, économique et diplomatique, ainsi que les enjeux contemporains dans un monde multipolaire.
Dynamiques des Puissances Internationales
Explorez les dynamiques des puissances internationales à travers l'analyse des fondements de la puissance, des enjeux de multilatéralisme et d'unilatéralisme, ainsi que l'influence des États-Unis et la montée de la Chine. Ce résumé aborde les caractéristiques universelles de la puissance, l'essor et le déclin des empires, et les nouvelles formes de pouvoir dans un monde multipolaire. Type : résumé.
Dynamiques des Puissances Mondiales
Explorez les dynamiques des puissances internationales à travers l'unilatéralisme et le multilatéralisme, l'essor et le déclin des puissances, ainsi que l'impact des géants numériques. Cette fiche de révisions aborde les concepts clés tels que le hard power, le soft power, et les nouvelles routes de la soie, tout en analysant le rôle des États-Unis et de la Chine dans un monde multipolaire.
Dynamiques des Puissances Internationales
Explorez les dynamiques des puissances internationales à travers l'histoire, en mettant l'accent sur l'Empire ottoman, l'influence mondiale des États-Unis, et la montée de la Chine. Ce résumé aborde les concepts de hard power et soft power, les relations internationales, et les enjeux géopolitiques contemporains. Type : résumé.
Puissance Chinoise: Espace et Océans
Explorez les enjeux économiques et géopolitiques de la Chine dans l'espace et les mers. Ce document analyse la stratégie chinoise de conquête, les défis de sa puissance, et son ambition de devenir la première puissance mondiale d'ici 2049. Type: résumé analytique.
Dynamiques des Puissances Internationales
Fiche de révision HGGSP pour la classe de Première, explorant les dynamiques des puissances internationales. Ce document aborde les enjeux de la puissance américaine, l'expansion ottomane, l'émergence de la Chine, et les relations diplomatiques contemporaines. Idéal pour comprendre les interactions entre hard power et soft power, ainsi que les défis économiques et politiques actuels.
Dominance Américaine Globale
Explorez la puissance des États-Unis dans le contexte mondial à travers une analyse des dynamiques de pouvoir, de l'unilatéralisme et du multilatéralisme. Cette fiche de révision aborde les enjeux militaires, économiques et culturels qui font des États-Unis l'hyperpuissance actuelle. Idéale pour les étudiants en HGGSP, elle offre un aperçu des influences américaines sur la géopolitique mondiale.
Puissance Américaine Aujourd'hui
Explorez la dynamique de la puissance des États-Unis dans le monde contemporain, en analysant les concepts d'unilatéralisme et de multilatéralisme, ainsi que l'influence économique, militaire et culturelle des États-Unis. Ce document de révision aborde les enjeux de la politique étrangère américaine sous les présidences de Barack Obama, Donald Trump et Joe Biden, et examine les défis posés par un monde multipolaire. Type : Fiche de révision.
Puissance Américaine Actuelle
Explorez la dynamique de la puissance des États-Unis aujourd'hui, incluant le hard power, le soft power, et les défis économiques et culturels. Cette synthèse aborde les aspects militaires, diplomatiques, et l'influence culturelle des États-Unis, tout en analysant les limites et contestations de leur leadership mondial. Type de document : fiche de synthèse HGGSP.
Contenus les plus populaires en Histoire
9Guerre Totale : 1939-1945
Explorez les événements marquants de la Seconde Guerre mondiale, de l'invasion de la Pologne à la capitulation du Japon. Ce résumé aborde les concepts clés tels que la guerre totale, le génocide des Juifs, la bataille de Stalingrad, et l'impact de la propagande. Idéal pour les étudiants en histoire cherchant à comprendre les enjeux et les conséquences de ce conflit majeur.
Introduction à la Seconde Guerre mondiale
Identifiez les causes du conflit, les alliances et les dates clés du déclenchement de la guerre en Europe et dans le Pacifique.
Défaite de 1940 et Régime de Vichy
Comprendre l'armistice de juin 1940, la fin de la IIIe République et la mise en place du nouveau régime autoritaire de Philippe Pétain.
Guerre Froide : Conflits et Idéologies
Explorez les événements clés de la Guerre Froide (1947-1991), y compris le Plan Marshall, la crise de Berlin, la guerre de Corée et la crise de Cuba. Ce résumé met en lumière les tensions entre le communisme et le capitalisme, ainsi que les conséquences de cette période sur le monde moderne. Type : résumé de cours BAC PRO.
Conflits de la Guerre Froide
Explorez les principaux événements et tensions de la Guerre froide (1947-1991), y compris la division de l'Allemagne, la crise de Cuba, la guerre du Vietnam, et la course à l'espace. Cette fiche de révision couvre les idéologies opposées des blocs Est et Ouest, les crises majeures, et l'impact mondial de cette période historique.
Collaboration sous l'Occupation Allemande
Analyser les différentes formes de collaboration de l'État français, l'exclusion des Juifs et les rafles durant la Seconde Guerre mondiale.
Origines de la Première Guerre mondiale
Maîtriser les repères chronologiques, les alliances et les causes du déclenchement du conflit en 1914.
Crises majeures de la Guerre froide
Analyser les moments de tension extrême tels que le blocus de Berlin et la crise des missiles de Cuba.
Les phases de la Seconde Guerre mondiale
Étudiez l'expansion de l'Axe, les tournants majeurs de l'année 1942 et la victoire finale des Alliés en 1945.
Contenus les plus populaires
9Guerre Totale : 1939-1945
Explorez les événements marquants de la Seconde Guerre mondiale, de l'invasion de la Pologne à la capitulation du Japon. Ce résumé aborde les concepts clés tels que la guerre totale, le génocide des Juifs, la bataille de Stalingrad, et l'impact de la propagande. Idéal pour les étudiants en histoire cherchant à comprendre les enjeux et les conséquences de ce conflit majeur.
Introduction à la Seconde Guerre mondiale
Identifiez les causes du conflit, les alliances et les dates clés du déclenchement de la guerre en Europe et dans le Pacifique.
Défaite de 1940 et Régime de Vichy
Comprendre l'armistice de juin 1940, la fin de la IIIe République et la mise en place du nouveau régime autoritaire de Philippe Pétain.
Conscience en Philosophie
Explorez la notion de conscience en philosophie à travers ses implications sur la justice, la liberté, et la connaissance. Cette fiche de révision aborde les débats philosophiques sur la conscience, le cogito, et les valeurs morales, tout en intégrant des perspectives contemporaines. Idéale pour les étudiants en philosophie cherchant à approfondir leur compréhension des enjeux éthiques et existentiels.
Figures de Style Essentielles
Explorez les figures de style clés pour enrichir vos commentaires composés et oraux du Bac de Français. Ce document présente des définitions claires et des exemples illustratifs pour chaque figure, y compris la métaphore, la comparaison, et la personnification. Idéal pour les étudiants préparant le Bac.
Combat pour l'Égalité
Analyse approfondie du 'Discours de la servitude volontaire' d'Étienne de la Boétie, explorant les thèmes de la tyrannie, de la désobéissance civile et des droits du peuple. Ce document est conçu pour aider à la préparation de l'oral du bac de français, en mettant l'accent sur la lutte pour l'égalité et la liberté. Idéal pour les étudiants souhaitant comprendre les enjeux de la servitude volontaire et son impact sur la pensée politique moderne.
Guerre Froide : Conflits et Idéologies
Explorez les événements clés de la Guerre Froide (1947-1991), y compris le Plan Marshall, la crise de Berlin, la guerre de Corée et la crise de Cuba. Ce résumé met en lumière les tensions entre le communisme et le capitalisme, ainsi que les conséquences de cette période sur le monde moderne. Type : résumé de cours BAC PRO.
Amazon : Performance et Conditions de Travail
Explorez l'étude de gestion sur Amazon, mettant en lumière la relation entre performance sociale et commerciale. Ce dossier aborde l'impact des conditions de travail sur la performance de l'entreprise, ainsi que les stratégies de croissance et d'innovation technologique. Idéal pour les étudiants en gestion souhaitant comprendre les enjeux contemporains du e-commerce. Type : Synthèse d'étude de gestion.
Analyse linéaire: Ma Bohème, Rimbaud
Analyse linéaire pour l’oral du bac de français. Poème: Ma Bohème, Arthur Rimbaud
Rien ne te convient ? Explore d'autres matières.
Les étudiants nous adorent — il ne manque plus que toi.
L'application est très facile d'utilisation et bien conçue. Jusqu'à présent, j'ai trouvé tout ce que je cherchais et j'ai pu apprendre beaucoup de choses grâce aux présentations ! Je vais certainement utiliser l'application pour un travail en classe ! Et comme source d'inspiration personnelle, elle est bien sûr aussi très utile.
Cette application est vraiment super. Il y a tellement de fiches de révision et d'aide, [...]. Par exemple, la matière qui me pose problème est le français et l'appli a un choix d'aide très large. Grâce à cette application, je me suis améliorée en français. Je la recommanderais à tout le monde.
Waouh, je suis vraiment abasourdi. J'ai essayé l'application parce que je l'avais déjà vue plusieurs fois dans la publicité et j'ai été absolument choquée. Cette appli est L'AIDE dont on rêve pour l'école et surtout, elle propose tellement de choses, comme des rédactions et des fiches qui m'ont personnellement TRÈS bien aidé.